EasyManua.ls Logo

KYMCO MXU550i - Page 156

KYMCO MXU550i
171 pages
Print Icon
To Next Page IconTo Next Page
To Next Page IconTo Next Page
To Previous Page IconTo Previous Page
To Previous Page IconTo Previous Page
Loading...
8-43
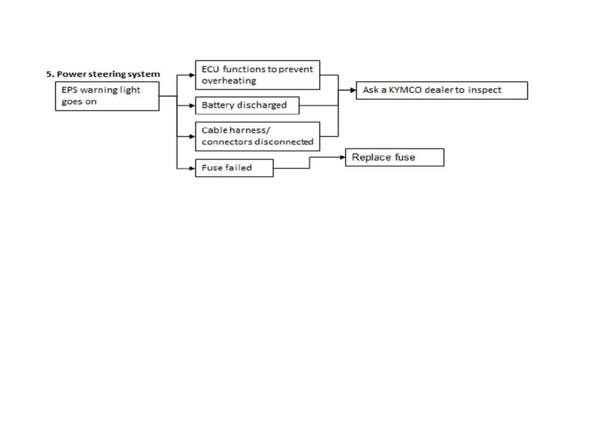
8.25.2. EPS*
* EPS MODELS ONLY

Table of Contents

Related product manuals