EasyManua.ls Logo

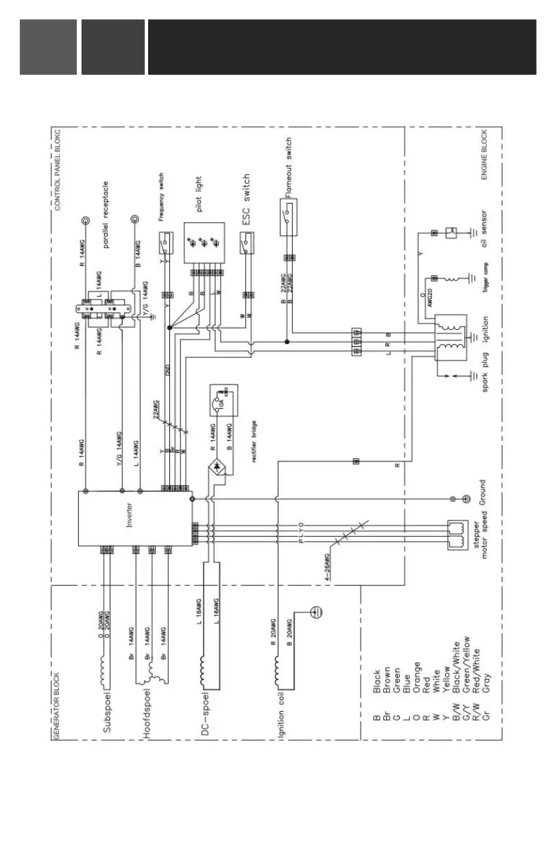
Leelbox GR2300iS - Electrical Schematic Diagram; 100 V Configuration Diagram

Leelbox GR2300iS
210 pages
Print Icon
To Next Page IconTo Next Page
To Next Page IconTo Next Page
To Previous Page IconTo Previous Page
To Previous Page IconTo Previous Page
Loading...
36
Electrical Schematic Diagram
100v
Electrical Schematic Diagram
Inverter Generator Owner's Manual
11
00