EasyManua.ls Logo

LEMAN BDS610 - Page 20

LEMAN BDS610
Print Icon
To Next Page IconTo Next Page
To Next Page IconTo Next Page
To Previous Page IconTo Previous Page
To Previous Page IconTo Previous Page
Loading...
18
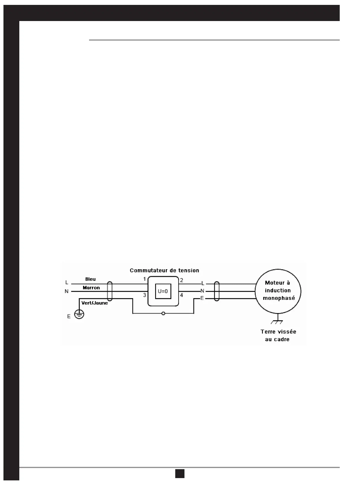
13.3 Schéma électrique
! Danger ! Cette machine doit être reliée à la terre. Le remplacement du câble d’alimentation électrique doit impérative-
ment être effectué par un électricien professionnel.
- Le fil jaune et vert (Terre) doit être raccordé à la borne repérée par la lettre ‘’E’’ ou par le symbole ‘’Terre’’.
- Le fil bleu (Neutre) doit être raccordé à la borne repérée par la lettre ‘’N’’.
- le fil marron (Sous Tension) doit être raccordé à la borne repérée par la lettre ‘’L’’.
FR

Related product manuals