EasyManua.ls Logo

Lennox LRP14HP36 - Page 40

Lennox LRP14HP36
49 pages
Print Icon
To Next Page IconTo Next Page
To Next Page IconTo Next Page
To Previous Page IconTo Previous Page
To Previous Page IconTo Previous Page
Loading...
Page 40
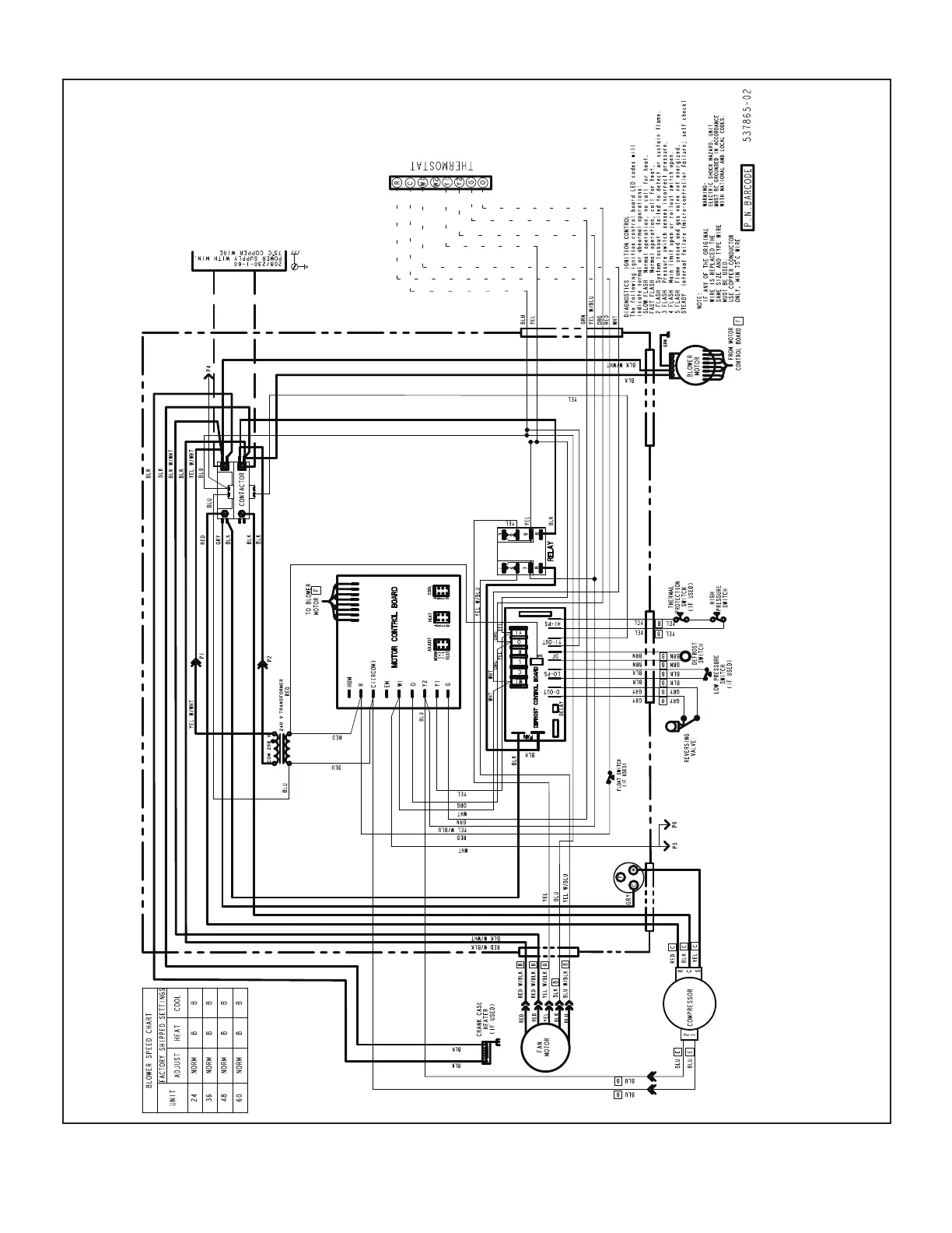
LRP16HP Wiring Diagram
FIGURE 20

Related product manuals