EasyManua.ls Logo

Lennox XC14-036

Lennox XC14-036
22 pages
To Next Page IconTo Next Page
To Next Page IconTo Next Page
To Previous Page IconTo Previous Page
To Previous Page IconTo Previous Page
Loading...
Page 19
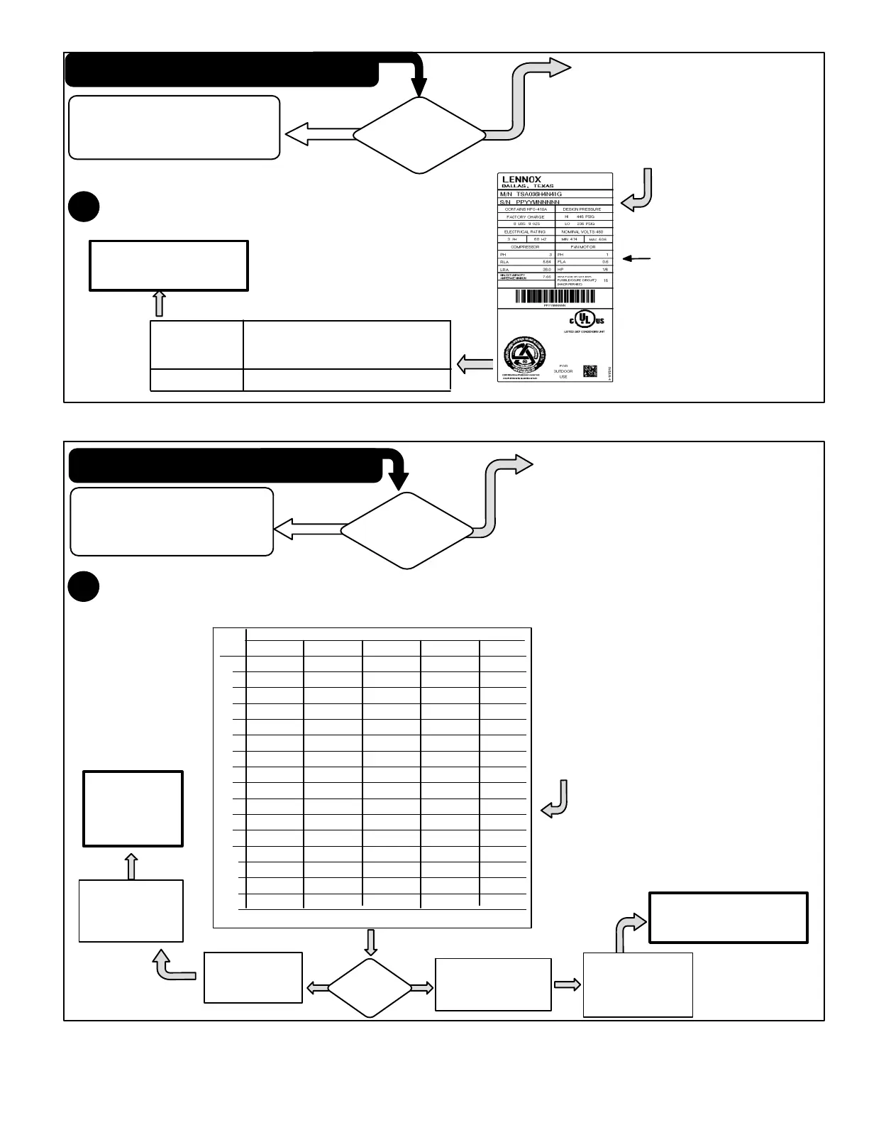
START: Measure outdoor ambient temperature
1.. Connect gauge set as illustrated in figure
17.
2.. Check Liquid and suction line pressures
3.. Compare unit pressures with table 6,
Normal Operating Pressures.
4.. Weigh in the unit nameplate charge plus
any charge required for line set
differences over feet.
Liquid Line
Set Diameter
Ounces per 5 feet (g per 1.5 m)
adjust from 15 feet (4.6 m) line set*
3/8" (9.5 mm)
3 ounce per 5’ (85 g per 1.5 m)
NOTE − *If line length is greater than
15 ft. (4.6 m), add this amount. If line
length is less than 15 ft. (4.6 m),
subtract this amount.
Refrigerant Charge per Line Set Length
USE SUPERHEAT
This nameplate is for
illustration purposes only.
Go to actual nameplate on
outdoor unit for charge
information.
ABOVE or BE-
LOW
39ºF and
BELOW
40ºF
and
ABOVE
D
Once refrigerant charge is
correct, disconnect gauge set
and replace service port caps.
WEIGH IN FIXED ORIFICE
FIGURE 23
START: Measure outdoor ambient temperature
NOTE − Do not attempt to charge system where a
dash appears, system could be overcharged.
Superheat is taken at suction line service port.
Suction line superheat must never be less than 5ºF
at the suction line service port.
USE WEIGH-IN METHOD
Weigh-in or remove refrigerant
based upon line length
SHº (Superheat) Values (+/−5ºF)
Wet Bulb (air entering indoor coil)
ºF* 50 52 54 56 58 60 62 64 66 68 70 72 74 76
40 15 18 20 23 26 29 32 34 38 41 43 46 48 51
45 13 16 18 21 24 27 30 33 36 39 41 44 46 49
50 11 14 16 19 22 25 28 31 34 37 39 42 44 47
55 9 12141720232730333638404244
60 7 10121518212427303335384043
65 - 6 10 13 16 19 21 24 27 30 33 36 38 41
70 - - 7 1013161921242730333639
75 - - - 6 9 121518212428313437
80 - - - - 5 8 12 15 18 21 25 28 31 35
85 - - - - - - 8 11151922263033
90 - - - - - - 5 9 13 16 20 24 27 31
95 - - - - - - - 6 10 14 18 22 25 29
100 --------81216212428
105 - - - - - - - - 5 9 13 17 22 26
110 ---------611152025
115 ----------8141824
* Dry−bulb temperature (ºF) of entering outdoor ambient air.
1.. Connect gauge set as illustrated in figure 17.
2.. Confirm proper airflow across coil using figure
18.
3.. Compare unit pressures with table 6, Normal
Operating Pressures.
4.. Set thermostat to call for heat (must have a
cooling load between 70-80ºF (21−26ºC)
5.. When heat demand is satisfied, set thermostat to
call for cooling.
6.. Allow temperatures and pressures to stabilize.
7.. Measure the suction line pressure and use the
use value to determine saturation temperature
(table 5):
SATº =_________
8.. Record suction line temperature:
VAPº =_________
9.. Subtract to determine superheat (SHº):
VAPº − _____ SATº ______ = SHº______
10.. Record the wet bulb temperature (air entering
indoor coil):
WB =_______
11.. Record outdoor ambient temperature.
12.. Compare results with table to the left.
If value is MORE
than shown, remove
refrigerant.
If value is LESS
than shown, add
refrigerant.
If refrigerant is
added, retest to
confirm that unit is
properly charged.
MORE or
LESS
If refrigerant is
removed, retest to
confirm that unit is
properly charged.
ABOVE or BE-
LOW
39ºF and
BELOW
40ºF
and
ABOVE
E
Once refrigerant charge is
correct, disconnect gauge set
and replace service port caps.
Once refrigerant
charge is correct,
disconnect gauge
set and replace
service port caps.
SUPERHEAT FIXED ORIFICE
FIGURE 24

Related product manuals