EasyManua.ls Logo

LG 22LD310 - Page 16

LG 22LD310
33 pages
Print Icon
To Next Page IconTo Next Page
To Next Page IconTo Next Page
To Previous Page IconTo Previous Page
To Previous Page IconTo Previous Page
Loading...
THE SYMBOL MARK OF THIS SCHEMETIC DIAGRAM INCORPORATES
SPECIAL FEATURES IMPORTANT FOR PROTECTION FROM X-RADIATION.
FILRE AND ELECTRICAL SHOCK HAZARDS, WHEN SERVICING IF IS
ESSENTIAL THAT ONLY MANUFATURES SPECFIED PARTS BE USED FOR
THE CRITICAL COMPONENTS IN THE SYMBOL MARK OF THE SCHEMETIC.
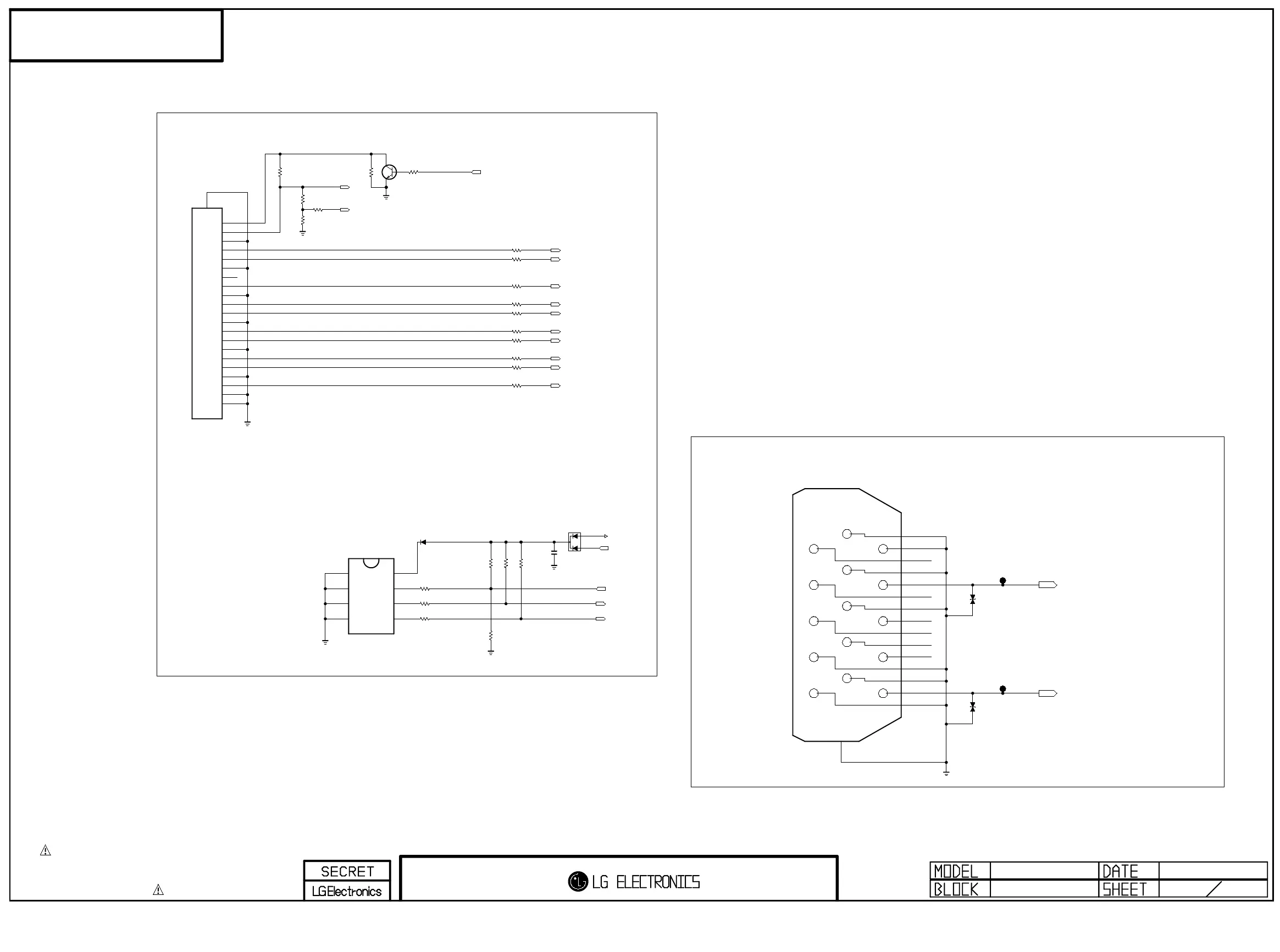
B_TX0+
TXCLK-
HDMI_SCL
HD_5V
5V_M
B_TX0-
G_TX1-
R_TX2+
HPDCTL
HD_5V
G_TX1+
HDMI_5V_DET
HDMI_SCL
DDC_CTL
R_TX2-
Q301
2SC3052
E
B
C
TXCLK+
D302
ENKMC2838-T112
A1
C
A2
HDMI_SDA
D301
30V
MMBD301LT1G
HDMI_SDA
C302
0.1uF
50V
P301
KCN-DS-1-0089
6630TGA004K
RED
1
GREEN
2
BLUE
3
GND_1
4
DDC_GND
5
RED_GND
6
GREEN_GND
7
BLUE_GND
8
NC
9
SYNC_GND
10
GND_2
11
DDC_DATA
12
H_SYNC
13
V_SYNC
14
DDC_CLOCK
15
SHILED16
DSUB_SCL
DSUB_SDA
D304
30V
D303
30V
R303
10
R304
10
R323
10K
R301
10K
READY
R313
10K
R321
10K
R320
4.7K
R302
1K
R324
100
R322
100
R325
100
R331
4.7K
R329
4.7K
R327
10K
R328
0
READY
IC301
AT24C02BN-10SU-1.8
3
A2
2
A1
4
GND
1
A0
5
SDA
6
SCL
7
WP
8
VCC
R311
5.6
R308
5.6
R309
5.6
R305 5.6
R310
5.6
R307 5.6
R306
5.6
R312
5.6
JK301
QJ41193-CFEE1-7F
1
2
3
4
5
6
7
8
9
10
11
12
13
14
15
16
17
18
19
20
21
22
HDMI
฀
HDMI
HDMI/RGB
EAX61462901 2009/08/20
3 7
PC(Control)
Copyright © 2009 LG Electronics. Inc. All right reserved.
Only for training and service purposes

Other manuals for LG 22LD310

Related product manuals