EasyManua.ls Logo

LG 22LD350 - Page 14

LG 22LD350
34 pages
Print Icon
To Next Page IconTo Next Page
To Next Page IconTo Next Page
To Previous Page IconTo Previous Page
To Previous Page IconTo Previous Page
Loading...
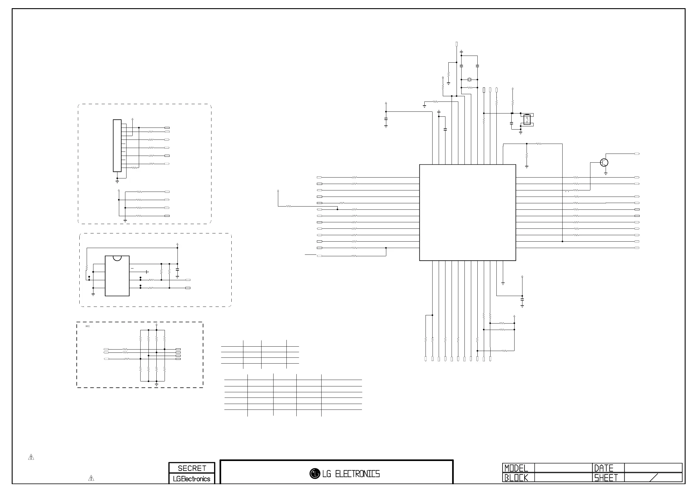
THE SYMBOL MARK OF THIS SCHEMETIC DIAGRAM INCORPORATES
SPECIAL FEATURES IMPORTANT FOR PROTECTION FROM X-RADIATION.
FILRE AND ELECTRICAL SHOCK HAZARDS, WHEN SERVICING IF IS
ESSENTIAL THAT ONLY MANUFATURES SPECFIED PARTS BE USED FOR
THE CRITICAL COMPONENTS IN THE SYMBOL MARK OF THE SCHEMETIC.
+3.5V_ST
OCD1B
R1018
22
OCD1A
+3.5V_ST
SIDE_HP_MUTE
R1080
22
MODEL1_OPT_2
POWER_ON/OFF1
R1062 22
R1060 22
OPT
OCD1B
C1003
0.1uF
NEC_RXD
R1036
22
KEY1
+3.5V_ST
R1067 22
R1048 22
R1081 22
TP1001
RL_ON
OCD1A
R1043
22
R1059 22
IR
WIRELESS_DETECT
R1065 22
R1073
10K
POWER_ON/OFF2_2
CEC_REMOTE_NEC
IC1002
UPD78F0513AGA-GAM-AX
NEC_MICOM
1
P60/SCL0
2
P61/SDA0
3
P62/EXSCL0
4
P63
5
P33/TI51/TO51/INTP4
6
P75
7
P74
8
P73/KR3
9
P72/KR2
10
P71/KR1
11
P70/KR0
12
P32/INTP3/OCD1B
13
P31/INTP2/OCD1A
14
P30/INTP1
15
P17/TI50/TO50
16
P16/TOH1/INTP5
17
P15/TOH0
18
P14/RXD6
19
P13/TXD6
20
P12/SO10
21
P11/SL10/RXD0
22
P10/SCK10/TXD0
23
AVREF
24
AVSS
25
ANI7/P27
26
ANI6/P26
27
ANI5/P25
28
ANI4/P24
29
ANI3/P23
30
ANI2/P22
31
ANI1/P21
32
P20/ANI0
33
P130
34
P01/TI010/TO00
35
P00/TI000
36
P140/PCL/INTP6
37
P120/INTP0/EXLVI
38
P41
39
P40
40
RESET
41
P124/XT2/EXCLKS
42
P123/XT1
43
FLMD0
44
P122/X2/EXCLK/OCD0B
45
P121/X1/OCD0A
46
REGC
47
VSS
48
VDD
FLMD0
+3.5V_ST
R1019
22
R1051 22
R1023 22
R1041
22
SCART1_MUTE
POWER_DET
R1061 22
OPT
NEC_ISP_Tx
P1001
12505WS-12A00
MICOM_DEBUG
1
2
3
4
5
6
7
8
9
10
11
12
13
OCD1B
POWER_ON/OFF2_1
NEC_ISP_Rx
R1007 100
SW1001
JTP-1127WEM
12
4 3
IC1001
M24C16-WMN6T
3
NC/E2
2
NC/E1
4
VSS
1
NC/E0
5
SDA
6
SCL
7
WC
8
VCC
R1076 22
NEC_SCL
C1009 1uF
+3.5V_ST
MODEL1_OPT_3
R1037
22
Q1001
2SC3052
E
B
C
NEC_ISP_Rx
GND
R1069
22
+3.5V_ST
MODEL1_OPT_1
MICOM_RESET
C1002
0.1uF
OLP
RF_RESET
R1014 4.7K
R1001
47K
TP1002
R1054 22
19-22_LAMP
LED_B/LG_LOGO
R1039 22
R1070 100
FLMD0
WIRELESS_PWR_EN
NEC_EEPROM_SDA
NEC_SDA
INV_CTL
NEC_EEPROM_SDA
TP1003
R1005
10K
AMP_MUTE
NEC_ISP_Rx
AMP_RESET_N
NEC_ISP_Tx
MICOM_RESET
R1049 22
OPT
PANEL_CTL
KEY2
OCD1A
R1072
10K
R1063 22
MODEL1_OPT_3
R1056 22
C1006 0.1uF
R1064 22
MODEL1_OPT_0
+3.5V_ST
R1066 22
R1008
22
+3.5V_ST
+3.5V_ST
NEC_EEPROM_SCL
R1050 10K
MODEL1_OPT_0
R1015 4.7K
R1068
22
NEC_ISP_Tx
NEC_EEPROM_SCL
RF_ENABLE
R1046
47K
OPC_EN
EDID_WP
R1010 22
R1013 22
MODEL1_OPT_1
R1044 10K
OPT
R1045 10K
OPT
R1057 22
R1078 22
LED_R/BUZZ
R1006
10K
NEC_TXD
SOC_RESET
R1002 10K
R1083 10K
OPT
R1084
10K
OPT
+3.5V_ST
R1086
47K
OPT
+3.5V_ST
R1089
20K
1/16W
1%
R1047 20K
1/16W
1%
R1034
4.7M
OPT
R1071 10K
B/L_LED
R1011 10K
TACT_KEY
R1004 10K
PWM_LED
R1012 10K
B/L_LAMP
R1009 10K
PWM_BUZZ/IIC_LED
R1075 10K
TOUCH_KEY
R1074 10K R1079 10K
OPT
R1090 22
MODEL1_OPT_2
WIRELESS_SW_CTRL
R1030 10K
R1091 10K
CEC_ON/OFF
R1003 0
R1020 0
R1052 10K
C1010
0.1uF
R1055 22
C1007
15pF
C1008 15pF
X1002
32.768KHz
MICOM
GP2_Saturn7M
Ver. 1.4
for Debugger
MICOM MODEL OPTION
EEPROM for Micom
5
B/L_LED
PIN NO.
11
HIGH
MODEL OPTION
B/L_LAMP
MODEL_OPT_2
MODEL_OPT_0
LOWPIN NAME
MODEL_OPT_1
8
MODEL_OPT_3
30
31 GPIO_LED
NON_GPIO_LED
TOUCH_KEY TACT_KEY
PWM_LED
PWM_BUZZ/IIC_LED
MODEL_OPT_1
MODEL_OPT_2
MODEL_OPT_0
MODEL_OPT_3
LOW LOW LOW
LOW
LOW
LOW
LOW
LOW
LOWLOW
HIGH HIGH
HIGH
HIGH
HIGH
HIGH
HIGH
HIGH
LOW LOW
LD350/450/550
19/22/26LE3300(5500)
32/37/42/47/55LE5300(10)
LD420
LE7300
HIGH
HIGH
TBD

Other manuals for LG 22LD350

Related product manuals