EasyManua.ls Logo

LG 22LD350 - Page 15

LG 22LD350
34 pages
Print Icon
To Next Page IconTo Next Page
To Next Page IconTo Next Page
To Previous Page IconTo Previous Page
To Previous Page IconTo Previous Page
Loading...
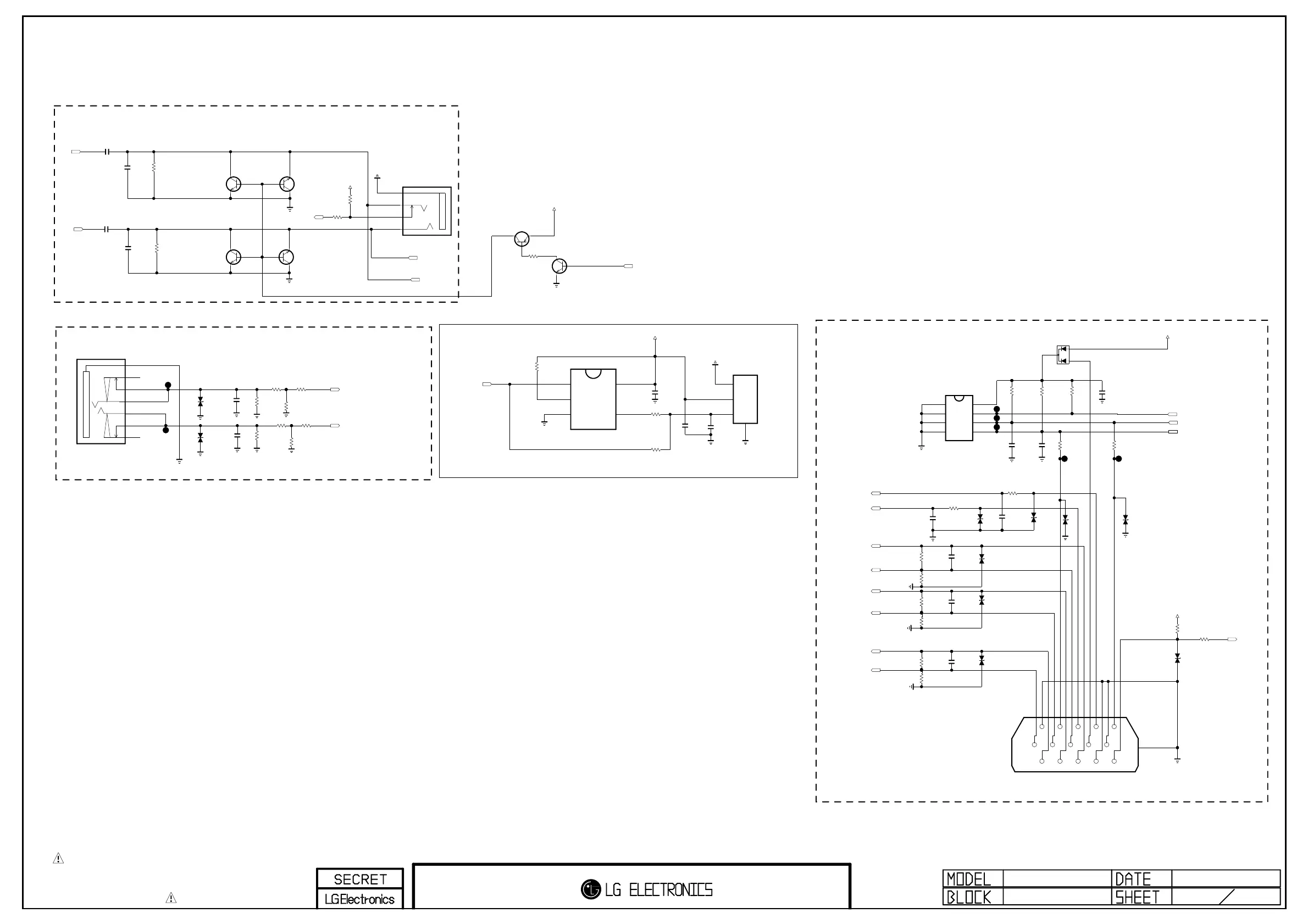
Fiber Optic
THE SYMBOL MARK OF THIS SCHEMETIC DIAGRAM INCORPORATES
SPECIAL FEATURES IMPORTANT FOR PROTECTION FROM X-RADIATION.
FILRE AND ELECTRICAL SHOCK HAZARDS, WHEN SERVICING IF IS
ESSENTIAL THAT ONLY MANUFATURES SPECFIED PARTS BE USED FOR
THE CRITICAL COMPONENTS IN THE SYMBOL MARK OF THE SCHEMETIC.
C1125
OPT
OPT
DSUB_R-
D1116
5.6V
OPT
SPDIF_OUT
2:X18
+3.3V_Normal
C1127
18pF
50V
R1142
10K
D1113
30V
JK1104
SPG09-DB-010
1
RED
2
GREEN
3
BLUE
4
GND_1
5
DDC_GND
6
RED_GND
7
GREEN_GND
8
BLUE_GND
9
NC
10
SYNC_GND
11
GND_2
12
DDC_DATA
13
H_SYNC
14
V_SYNC
15
DDC_CLOCK
16
SHILED
R1108
15K
DSUB_G-
D1117
5.6V
D1110
30V
EDID_WP
D1114
5.6V
OPT
DSUB_G+
C1108
100pF
50V
C1126
68pF
50V
OPT
D1111
30V
R1126
22
OPT
DSUB_HSYNC
C1128
18pF
50V
RGB_DDC_SCL
R1138
0
R1107
15K
R1136
0
R1103
470K
PC_R_IN
2:S16
R1140
4.7K
DSUB_R+
R1111
10K
D1101
5.6V
OPT
AMOTECH
C1117
0.1uF
16V
OPT
R1102
470K
DSUB_B-
IC1105
AT24C02BN-10SU-1.8
3
A2
2
A1
4
GND
1
A0
5
SDA
6
SCL
7
WP
8
VCC
JK1103
JST1223-001
1
GND
2
VCC
3
VINPUT
4
FIX_POLE
C1129
0.1uF
16V
R1139
4.7K
+3.3V_Normal
C1121
100pF
50V
R1147
1K
C1123
OPT
OPT
RGB_DDC_SDA
DSUB_B+
DSUB_VSYNC
D1109
30V
R1110
10K
C1107
100pF
50V
D1102
5.6V
OPT
AMOTECH
C1124
OPT
OPT
C1122
68pF
50V
OPT
+5V_Normal
R1143
22
D1115
ENKMC2838-T112
A1
C
A2
PC_L_IN
2:S16
IC1104
NL17SZ00DFT2G
OPT
3
GND
2
B
4
Y
1
A
5
VCC
R1134
0
DSUB_DET
D1112
30V
R1148
0
R1150
0
R1146
10K
R1127
0
C1131
0.1uF
16V
R1141
22
R1152
4.7K
OPT
Q1103
MMBT3904-(F)
E
B
C
HP_ROUT
2:X19
+3.5V_ST
R1130
10K
C1115
1000pF
50V
OPT
SIDE_HP_MUTE
C1116
1000pF
50V
OPT
+3.3V_Normal
SPK_R-_HOTEL
2:X19
SPK_R+_HOTEL
2:X19
HP_DET
R1155
1K
HP_LOUT
2:X19
Q1101
MMBT3904-(F)
E
B
C
Q1102
MMBT3904-(F)
E
B
C
C1119
10uF
16V
EXCEPT_CHINA_HOTEL_OPT
C1118
10uF
16V
EXCEPT_CHINA_HOTEL_OPT
Q1104
MMBT3904-(F)
E
B
C
R1125
1K
R1128
1K
R1133
75
R1135
75
R1137
75
JK1102
PEJ027-01
6B
T_TERMINAL2
7B
B_TERMINAL2
5
T_SPRING
4
R_SPRING
7A
B_TERMINAL1
6A
T_TERMINAL1
3
E_SPRING
R1112
0
R1113
0
JK3301
KJA-PH-0-0177
3DETECT
4L
5GND
1R
Q1105
ISA1530AC1
E
B
C
Q1106
2SC3052
E
B
C
R1129
3.3K
COMMON AREA
GP2_Saturn7M
5.15 Mstar Circuit Application
PC AUDIO
RGB PC
SPDIF OPTIC JACK
COMMON AREA
Ver. 1.0
New Item Development
EARPHONE BLOCK
9

Other manuals for LG 22LD350

Related product manuals