EasyManua.ls Logo

LG 22LD350 - Page 16

LG 22LD350
34 pages
Print Icon
To Next Page IconTo Next Page
To Next Page IconTo Next Page
To Previous Page IconTo Previous Page
To Previous Page IconTo Previous Page
Loading...
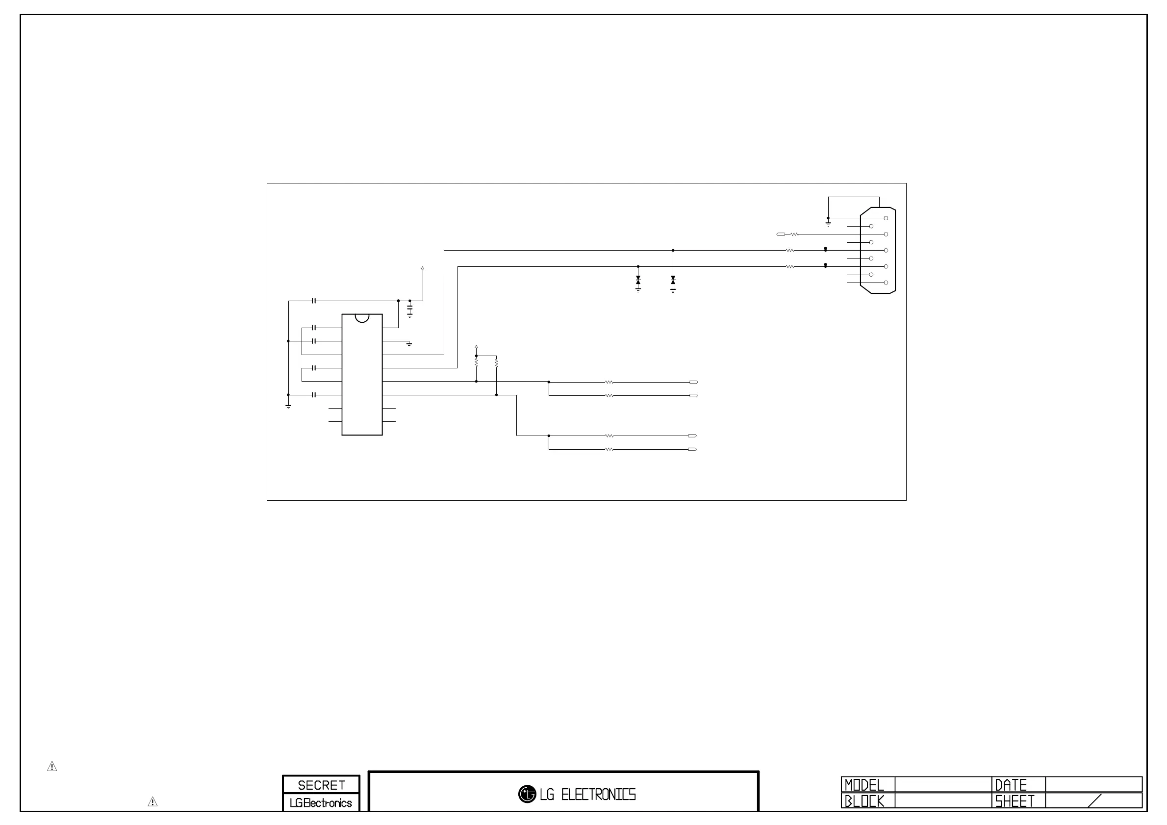
THE SYMBOL MARK OF THIS SCHEMETIC DIAGRAM INCORPORATES
SPECIAL FEATURES IMPORTANT FOR PROTECTION FROM X-RADIATION.
FILRE AND ELECTRICAL SHOCK HAZARDS, WHEN SERVICING IF IS
ESSENTIAL THAT ONLY MANUFATURES SPECFIED PARTS BE USED FOR
THE CRITICAL COMPONENTS IN THE SYMBOL MARK OF THE SCHEMETIC.
C1101 0.33uF
C1105
0.1uF
R1157 0
R1156
0
R1124
100
NEC_RXD
C1106
0.1uF
+3.5V_ST
R1153
0
R1154
0
D1108
30V
CDS3C30GTH
IR_OUT
C1103
0.1uF
S7_TXD1
D1107
30V
CDS3C30GTH
R1114
4.7K
OPT
NEC_TXD
IC1101
MAX3232CDR
EAN41348201
3
C1-
2
V+
4
C2+
1
C1+
6
V-
5
C2-
7
DOUT2
8
RIN2
9
ROUT2
10
DIN2
11
DIN1
12
ROUT1
13
RIN1
14
DOUT1
15
GND
16
VCC
C1104
0.1uF
R1109
4.7K
OPT
C1102
0.1uF
+3.5V_ST
S7_RXD1
R1123
100
R1122
0
OPT
JK1101
SPG09-DB-009
1
2
3
4
5
6
7
8
9
10
RS232C
RS232C 9PIN
Ver. 2.0GP2_Saturn7
10

Other manuals for LG 22LD350

Related product manuals