EasyManua.ls Logo

LG 22MT45A - Page 28

LG 22MT45A
33 pages
Print Icon
To Next Page IconTo Next Page
To Next Page IconTo Next Page
To Previous Page IconTo Previous Page
To Previous Page IconTo Previous Page
Loading...
THE SYMBOL MARK OF THIS SCHEMETIC DIAGRAM INCORPORATES
SPECIAL FEATURES IMPORTANT FOR PROTECTION FROM X-RADIATION.
FIRE AND ELECTRICAL SHOCK HAZARDS, WHEN SERVICING IF IS
ESSENTIAL THAT ONLY MANUFACTURES SPECIFIED PARTS BE USED FOR
THE CRITICAL COMPONENTS IN THE SYMBOL MARK OF THE SCHEMETIC.
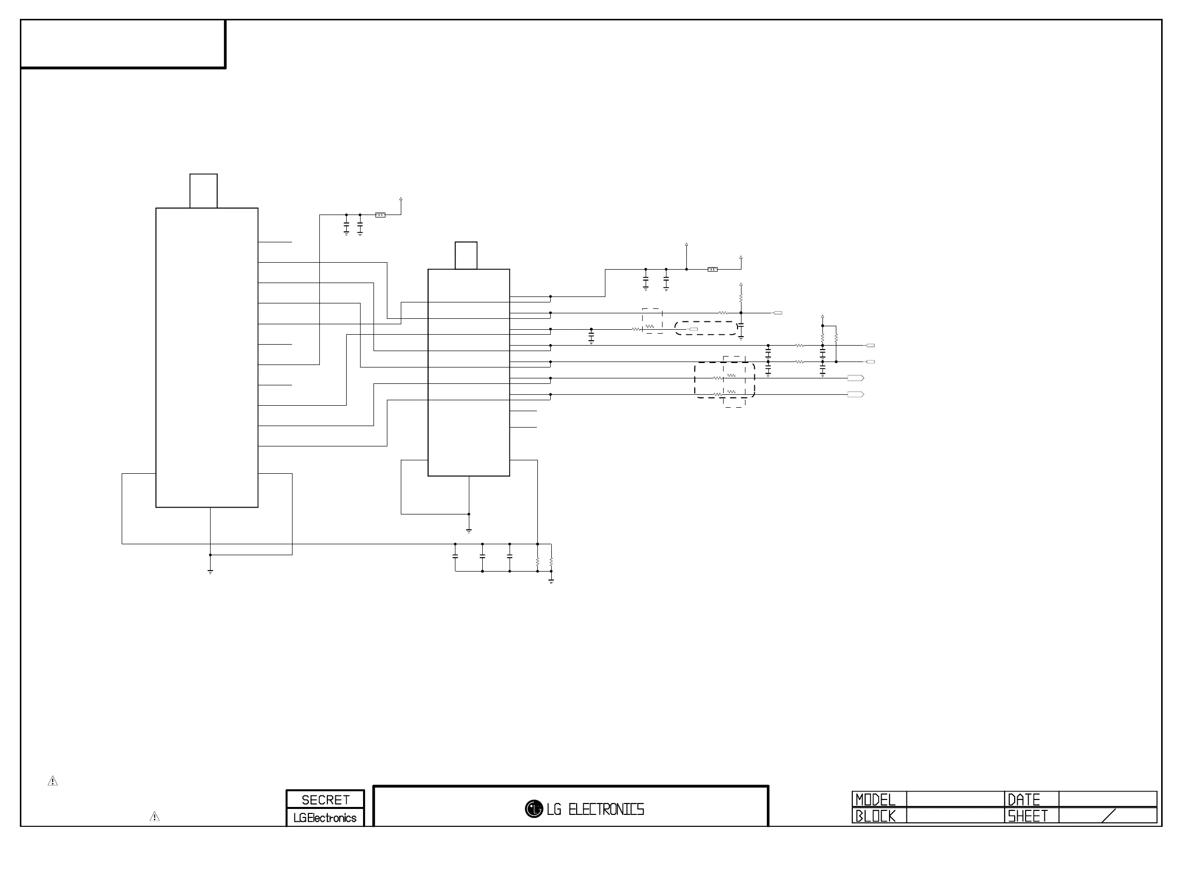
TUNER
TUNER_SCL
+3.3V_M
C401
0.1uF
16V
READY
R414
10
PAL
R413
10
PAL
IF_P
IF_AGC
C405
0.1uF
16V
+3.3V_TU
R403
100
READY
L401
BLM18PG121SN1D
+3.3V_TU
TUNER_RESET
R401
0
READY
C410
0.1uF
16V
IF_N
TUNER_SDA
R402
0
READY
+3.3V_TU
R404
100K
READY
C404
22uF
6.3V
R408
1K
R407
1K
R415 33
R416 33
C409
10uF
10V
NTSC
+1.8V_M
C408
0.1uF
16V
NTSC
L402
BLM18PG121SN1D
READY
TDJH-G101D
TU401
MULTI_TUNER
47
SHIELD
6
IF[P]
7
IF[N]
8
NC_2
9
NC_3
1
B1[+3.3V]
2
NC_1
3
IF_AGC
4
SCL
5
SDA
A1
A1
B1
B1
C413
1000pF
630V
C411
1000pF
630V
C414
1000pF
630V
TU402
TDSS-H701F
NTSC
5
+B1[3.3V]
11
DIF[N]
2
NC_2
10
DIF[P]
4
SDA
1
NC_1
9
IF_AGC
8
NC_5
3
SCL
7
NC_4
6
NC_3
12
SHIELD
A1
A1
B1
B1
C403
20pF
50V
C407
20pF
50V
READY
C406
20pF
50V
READY
C402
20pF
50V
R412
100
PAL
R412-*1
1K
NTSC
R414-*1
33
NTSC
R413-*1
33
NTSC
TUNER & IR
4 8
44A/45A/450A
Near the pin
IF
should be guarded by ground
Close to the tuner
2013/08/21
44A/45A/450A
TBD
To set multi option for NTSC
2013.11.27 by BJ.KIM
To change the value from 0ohm to 33ohm at NTSC.
2013.11.27 by BJ.KIM
Copyright 2014 LG Electronics. Inc. All right reserved.
Only for training and service purposes
LGE Internal Use Only

Related product manuals