EasyManua.ls Logo

LG 32FS4D - No Picture and CPU Block Issues

LG 32FS4D
43 pages
Print Icon
To Next Page IconTo Next Page
To Next Page IconTo Next Page
To Previous Page IconTo Previous Page
To Previous Page IconTo Previous Page
Loading...
- 18 -
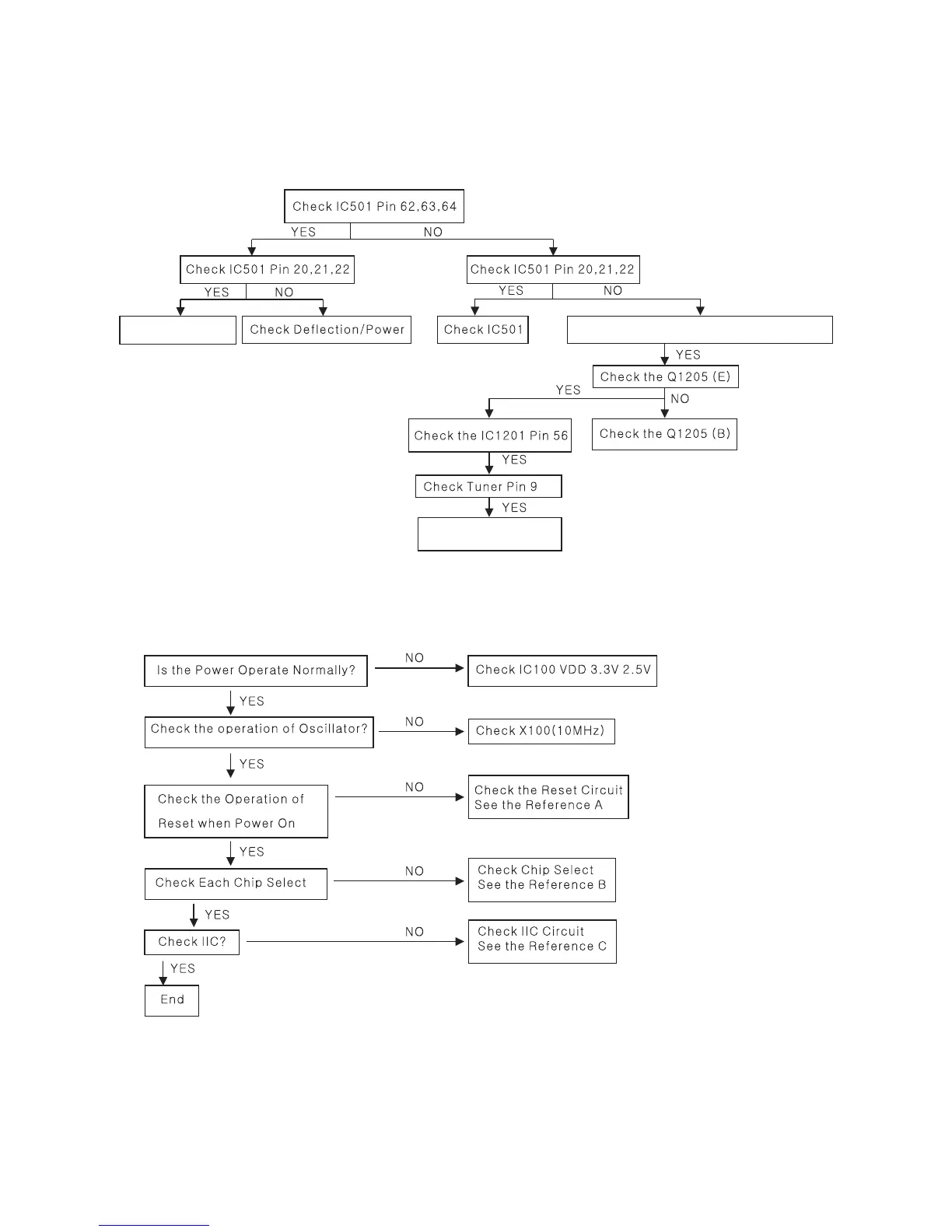
2. Main
(2) No picture
Check Digital Board Signal Input/Output
Check power of tuner
Check CPT board
3. CPU BLOCK

Related product manuals