EasyManua.ls Logo

LG 32LD330C - Page 22

LG 32LD330C
27 pages
Print Icon
To Next Page IconTo Next Page
To Next Page IconTo Next Page
To Previous Page IconTo Previous Page
To Previous Page IconTo Previous Page
Loading...
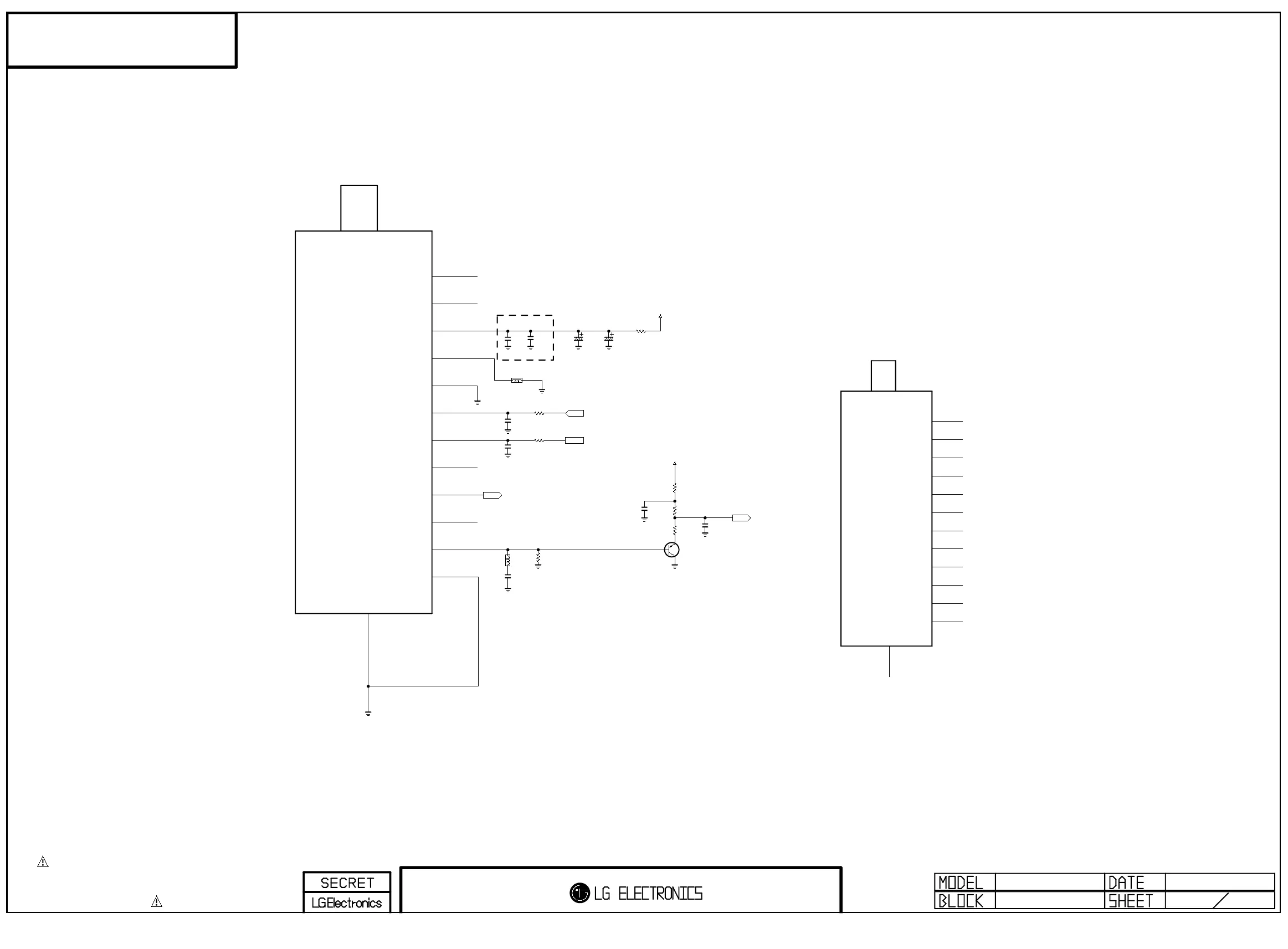
THE SYMBOL MARK OF THIS SCHEMETIC DIAGRAM INCORPORATES
SPECIAL FEATURES IMPORTANT FOR PROTECTION FROM X-RADIATION.
FILRE AND ELECTRICAL SHOCK HAZARDS, WHEN SERVICING IF IS
ESSENTIAL THAT ONLY MANUFATURES SPECFIED PARTS BE USED FOR
THE CRITICAL COMPONENTS IN THE SYMBOL MARK OF THE SCHEMETIC.
MAIN_SIF
0.01uF
C501
50V
M_SDA
C502
27pF
50V
+5V_TUNER
TV_MAIN
M_SCL
+5V_TUNER
C504
50V
READY
C500
27pF
50V
L502
READY
10uH
C507
82pF
50V
READY
C508
10uF
16V
L500
120-ohm
READY
Q502
ISA1530AC1
E
B
C
R502
4.7K
R506
220
R507
220
C505
100uF
16V
READY
C506
100uF
16V
READY
R505
47
R504
47
C503
0.1uF
50V
R500
0
R501
0
TU500
TAFJ-Z001D
PAL_TUNER
5
MOPLL_AS
11
VIDEO
2
NC_2
10
NC_4
4
RF_AGC
1
NC_1
9
SIF
8
NC_3
3
+B[5V]
7
SDA
6
SCL
12
GND
13
SHIELD
TU500-*1
TAFJ-H001F
5
MOPLL_AS
11
VIDEO
2
NC_2
10
NC_4
4
RF_AGC
1
NC_1
9
SIF
8
NC_3
3
+B[5V]
7
SDA
6
SCL
12
GND
13
SHIELD
TUNER 5 9
2009/12/23
Near the pin
LD330/LD420
LP91H
EAX61532102
Copyright © 2010 LG Electronics. Inc. All rights reserved.
Only for training and service purposes
LGE Internal Use Only

Related product manuals