EasyManua.ls Logo

LG 32LS3590 - Schematic Diagram

LG 32LS3590
53 pages
Print Icon
To Next Page IconTo Next Page
To Next Page IconTo Next Page
To Previous Page IconTo Previous Page
To Previous Page IconTo Previous Page
Loading...
THERMAL
THERMAL
THERMAL
THE SYMBOL MARK OF THIS SCHEMETIC DIAGRAM INCORPORATES
SPECIAL FEATURES IMPORTANT FOR PROTECTION FROM X-RADIATION.
FILRE AND ELECTRICAL SHOCK HAZARDS, WHEN SERVICING IF IS
ESSENTIAL THAT ONLY MANUFATURES SPECFIED PARTS BE USED FOR
THE CRITICAL COMPONENTS IN THE SYMBOL MARK OF THE SCHEMETIC.
POWER_LARGE
2012/01/13
4
GP4L_S7LR2
RL_ON
R462
10K
C439
100pF
50V
C416
0.1uF
16V
OPT
+3.5V_ST
R426
10K
C443
10uF
25V
L407-*1
MLB-201209-0120P-N2
R430
10K
+3.3V_Normal
+3.5V_ST
+24V
C453
22uF
10V
C437
22uF
16V
ERROR_OUT
C403
10uF
10V
R434
10K
IC407
AP7173-SPG-13 HF(DIODES)
3
VCC
2
PG
4
EN
1
IN
5
GND
6
SS
7
FB
8
OUT
9
[EP]
C444
0.1uF
16V
R429
47K
OPT
R486
4.7K
OPT
IC408
NCP803SN293
PWR_DET_ON_SEMI
1
GND
3
VCC
2
RESET
+3.5V_ST
POWER_DET
C408
0.1uF
16V
OPT
POWER_ON/OFF_1
+3.5V_ST
R432
330K1/16W 5%
PANEL_VCC
R428
10K
IC409
NCP803SN293
PD_+24V_PWR_DET_ON_SEMI
1
GND
3
VCC
2
RESET
OLP
C441
0.1uF
16V
+3.3V_Normal
L404-*1
MLB-201209-0120P-N2
R480
100
PD_+24V
R442
27K
1/16W
1%
10uF
C461
10V
L407
CIS21J121
+1.10V_VDDC
L413
C435
0.1uF
16V
NON_CI_CAP
+3.5V_ST
+12V/+15V
R461
10K
OPT
+1.5V_DDR
L404
CIS21J121
+12V/+15V
+3.5V_ST
C425
0.1uF
16V
+3.3V_Normal
C407
0.1uF
16V
OPT
C476
0.1uF
16V
R404
100K
PD_+24V
R439
33K
R419
1K
L420
BLM18PG121SN1D
C418
0.1uF
50V
C456
22uF
10V
PANEL_CTL
1:AK10
C430
10uF
10V
R181
1K
OPT
560pF
C467
50V
L402-*1
MLB-201209-0120P-N2
P403
FW20020-24S
NORMAL_EXPEPT_32
19
14
9
4
18
13
8
3
17
12
7
2
16
11
6
1
20
15
10
5
21 22
23 24
C431
0.1uF
16V
NON_CI_CAP
R421
10K
C406
0.1uF
16V
R435
22K
OPT
+3.3V_Normal
+3.5V_ST
+3.5V_ST
R406
4.7K
L402
CIS21J121
C432
0.1uF
16V
NON_CI_CAP
R433
10K
R418
6.8K
OPT
Q409
AO3407A
G
D
S
R456
4.7K
1/16W
1%
R401
10K
R427
10K
OPT
R436
15K
R431
22K
OPT
C411
0.1uF
16V
C423
4.7uF
16V
FET_AOS
IC402
TJ3940S-2.5V-3L
1
GND
2
VOUT
3
VIN
C440
0.1uF
16V
PWM_DIM
R490
10K
OPT
IC403
TPS54319TRE
1
VIN_1
3
GND_1
7
COMP
9
SS/TR
10
PH_1
11
PH_2
12
PH_3
13
BOOT
14
PWRGD
15
EN
16
VIN_3
5
AGND
8
RT/CLK
6
VSENSE
4
GND_2
2
VIN_2
17
EP[GND]
R488
100K
C475
0.1uF
16V
NON_CI_CAP
R476
0
OPT
+3.3V_Normal
R475
0
OPT
C474
0.1uF
R440
5.6K
+12V/+15V
+3.5V_ST
C445
0.1uF
16V
OPT
+24V
C404
0.1uF
16V
R412
0
OPT
+3.3V_Normal
100
R420
ERROR_OUT
INV_CTL
R180
10K
OPT
R489
10K
R446
10K
OPT
R441
56K
1/16W
1%
R463
10K
OPT
+2.5V_Normal
C412
0.1uF
16V
PD_+24V
R402
100
R415
100
+3.3V_Normal
R438
22K
R443
10K
A_DIM
R457
4.3K
1/16W
1%
C472
22uF
10V
L415
3.6uH
NR8040T3R6N
IC408-*1
APX803D29
PWR_DET_ON_DIODES
1
GND
3
VCC
2
RESET
IC409-*1
APX803D29
PD_+24V_PWR_DET_DIODES
1
GND
3
VCC
2
RESET
C436
0.01uF
50V
0.01uF
C448
3300pF
50V
C488
3300pF
R403
1.5K
1%
PD_+24V
R448
2.7K
1%
PD_+12V
R450
0
5%
PD_+3.5V
R473
1
R482
8.2K
1%
PD_+24V
PWM1
R408
100
FOR 200HZ PWM_DIM2
R184
33
FOR LPB MODEL
P407
12507WR-08L
FOR LPB MODEL
1
2
3
4
5
6
7
8
9
R183
33
FOR LPB MODEL
I2C_SDA
I2C_SCL
C409
0.015uF
50V
0.015uF
Q400
MMBT3904(NXP)
E
B
C
Q401
MMBT3904(NXP)
E
B
C
Q405
MMBT3904(NXP)
E
B
C
Q406
MMBT3904(NXP)
OPT
E
B
C
Q407
MMBT3904(NXP)
E
B
C
C447
0.33uF
16V
+12V/+15V
R608
12K
R410
10K
L401
L425
BLM18PG121SN1D
+5V_Normal
C4072
100pF
OPT
C420
22uF
16V
C405
10uF
25V
OPT
C492
22uF
16V
OPT
L406
3.6uH
IC401
AOZ1051PI
3
AGND
2
VIN
4
FB
1
PGND
5
COMP
6
EN
7
SS
8
NC
9
[EP]LX
R609
11K
1%
R416
56K
1%
+5V_USB
R423
12K
1%
C4073
0.1uF
16V
OPT
C4074
0.1uF
16V
OPT
C4075
10uF
25V
R447
1.2K
1%
PD_+12V
Q402
MMBT3906(NXP)
1
2
3
R610
33K
OPT
Q403
AO3407A
FET_AOS
G
D
S
C494
2200pF
50V
C493
0.01uF
50V
C438
0.1uF
25V
C455
0.1uF
25V
NON_CI_CAP
C451
0.1uF
25V
OPT
C442
10uF
25V
OPT
R611
0
NON_PSU_T120_LGD
R606
3.9K
PWM_PULL-DOWN_3.9K
R606-*1
1K
PWM_PULL-DOWN_1K
R445
100
FET_AOS
R447-*1
5.1K
1%
PD_KR_42_LIPS
L412
CIS21J121
120
L403
BLM18SG700TN1D
L/DIM_SCLK
L/DIM_MOSI
R612
33
FOR LPB MODEL_L/DIM
R613
33
FOR LPB MODEL_L/DIM
R614
33
FOR LPB MODEL_L/DIM
R615
10K
OPT
R616
10K
OPT
R617
4.7K
FOR LPB MODEL_L/DIM
L/DIM_VS
+3.3V_Normal
R450-*1
100
1%
PD_KR_42_LIPS
R405-*1
4.7K
PANEL_DISCHARGE_RES_4.7K
R407-*1
4.7K
PANEL_DISCHARGE_RES_4.7K
P401
SMAW200-H24S2
SLIM_32~52
19
12V
14
GND
9
3.5V
4
24V
18
INV ON
13
GND
8
GND
3
24V
17
12V
12
3.5V
7
GND
2
24V
16
GND/V-sync
11
3.5V
6
GND
1
PWR ON
20
A.DIM
15
GND
10
3.5V
5
GND
21
12V
22
P.DIM1
23
GND/P.DIM2
24
Err OUT
25
P404
FM20020-24
NORMAL_32
19
14
9
4
18
13
8
3
17
12
7
2
16
11
6
1
20
15
10
5
21 22
23 24
25
Q403-*2
AO3435
FET_2.5V_AOS
G
D
S
Q403-*1
DMP2130L
FET_2.5V_DIODE
G
D
S
R445-*1
2.2K
FET_2.5V
C423-*1
2.2uF
10V
FET_2.5V
R405
5.6K
PANEL_DISCHARGE_RES_5.6K
R407
5.6K
PANEL_DISCHARGE_RES_5.6K
FROM LIPS & POWER B/D
R2
+1.5V_DDR
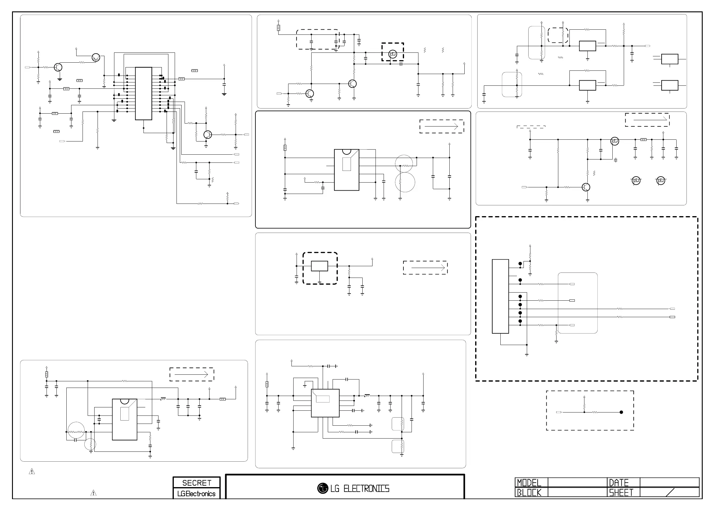
’ERROR_OUT’ is used for
lamp(CCFL/EEFL) models.
In other words,
LED models need not use.
New item
Power_DET
+24V --> 3.78V --> 3.92V (3.79V)
+12V --> 3.58V --> 3.82V (3.68V)
Vd=550mV
+2.5V/+1.8V
R1
+3.3V_Normal
Vout=0.8*(1+R1/R2)=1.5319
Vout=0.827*(1+R1/R2)=1.225V
Not used :
only for small(ready)
R1
R2
$ 0.165
S7LR core 1.2V volt
+3.5V_ST --> 3.375V --> 3.46V
780 mA
Max 1000mA
+18.5V --> 3.5V --> 3.75V (3.59V)
300 mA
1.5A
PANEL_POWER
3A
+20V --> 3.51V --> 3.76V (3.59V)
[To LED DRIVER]
FOR LPB Download
+5V_USB
R2
3A
R1
2000 mA
Vout=0.8*(1+R1/R2)
LOCAL DIMMING
Copyright © 2012 LG Electronics. Inc. All rights reserved.
Only for training and service purposes
LGE Internal Use Only

Related product manuals