EasyManua.ls Logo

LG 55G2 - IR BLASTER; IR Blaster;Boost

LG 55G2
122 pages
Print Icon
To Next Page IconTo Next Page
To Next Page IconTo Next Page
To Previous Page IconTo Previous Page
To Previous Page IconTo Previous Page
Loading...
THE SYMBOL MARK OF THIS SCHEMETIC DIAGRAM INCORPORATES
SPECIAL FEATURES IMPORTANT FOR PROTECTION FROM X-RADIATION.
FILRE AND ELECTRICAL SHOCK HAZARDS, WHEN SERVICING IF IS
ESSENTIAL THAT ONLY MANUFATURES SPECFIED PARTS BE USED FOR
THE CRITICAL COMPONENTS IN THE SYMBOL MARK OF THE SCHEMETIC.
R11019
0
IR_Bla
JK11001
KJA-PH-0-0177
IR_Bla
3DETECT
4L
5GND
1R
D11001
IR_Bla
C11005
22pF
50V
IR_Bla
C11003
22pF
50V
IR_Bla
X11001
8MHz
IR_Bla
IRB_SPI_CK
IRB_SPI_SS
IRB_SPI_MISO
IRB_SPI_MOSI
R11006
22
IR_Bla
R11007
22
IR_Bla
R11008
22
IR_Bla
R11009
22
IR_Bla
P11001
12507WS-04L
IR_Bla
1
2
3
4
5
JP11002
JP11001
IR_B_RESET
+3.3V_IR_Bla
+3.3V_IR_Bla
10uF
10V
C11004
IR_Bla
C11006
0.1uF
16V
OPT
+3.3V_IR_Bla
L11001
BLM18PG121SN1D
IR_Bla
+3.3V_IR_Bla
R11022
4.7K
IR_Bla
+3.3V_NORMAL
+3.3V_IR_Bla
+5V_NORMAL
C11009
0.1uF
16V
OPT
R11021
10K
IR_Bla
Q11003
MMBT3904(NXP)
IR_Bla
E
B
C
R11001 1K
IR_Bla
C11010
0.1uF
16V
IR_Bla
D11002
IR_Bla
IC11002
MC96FR3128R
IR_Bla
3
XOUT
2
XIN
4
P20/RESETB
1
VSS
6
P11/KS9/MISO1
5
P10/KS8/MOSI1
7
P12/KS10/INT0
8
P13/KS11/INT1
9
P14/KS12/SS1/INT2
10
P15/KS13/XCK1/INT3
11
P16/KS14/MOSI0
12
P17/KS15/MISO0
13
P30/SS0/EC2/EXTREF
14
P31/XCK0/SENSOR
15
P36/INT0/XCK0
16
P37/INT1/SS0
17
P00/KS0/T0
18
P01/KS1/T1/PWM1
19
P02/KS2/T2
20
P03/KS3/T3/PWM3
21
P04/KS4/EC0
22
P05/KS5/EC3
23
P06/KS6
24
P07/KS7
25
P21/INT2/DSCL
26
P22/INT3/DSDA
27
REMOUT
28
VDD
Q11002
AO3438
IR_Bla
G
D
S
Q11001
SBT2222A_AUK
IR_Bla
E
B
C
C11008
10uF
IR_Bla
R11015 120
IR_Bla
R11020
10
IR_Bla
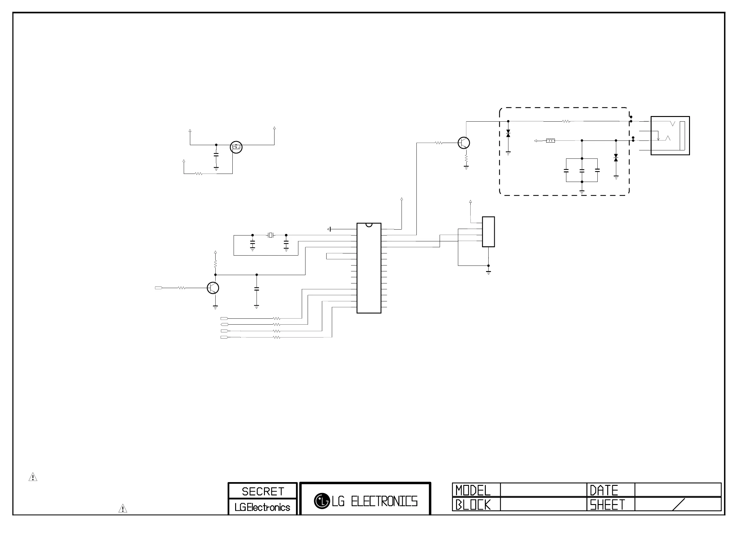
IR Blaster/Boost
LG1152 A1 2011. 06. 02
IR_B Micom Download
IR BLASTER
DSCL
DSDA
94
Close to JK11001
Pattern Width : 0.5mm
Pattern Width : 0.5mm
Copyright ⓒ 2012 LG Electronics. Inc. All right reserved.
Only for training and service purposes
LGE Internal Use Only

Other manuals for LG 55G2

Related product manuals