EasyManua.ls Logo

LG 60PF95 - Digital Audio out Setup

LG 60PF95
116 pages
To Next Page IconTo Next Page
To Next Page IconTo Next Page
To Previous Page IconTo Previous Page
To Previous Page IconTo Previous Page
Loading...
25
EXTERNAL EQUIPMENT SETUP
GG
If both S-VIDEO and VIDEO sockets have been connected to
the S-VHS VCR simultaneously, only the S-VIDEO can be
received.
NOTE
!
AUDIO
VIDEO
AV 1 AV 2
ANTENNA
IN
HDMI/DVI IN 1 HDMI IN 2
EJECT PCMCIA
CARD SLOT
RS-232C IN
AUDIO
VIDEO
AV 1 AV 2
ANTENNA
IN
HDMI/DVI IN 1 HDMI IN 2
EJECT PCMCIA
CARD SLOT
RS-232C IN
L
R
S-VIDEO
VIDEO
OUTPUT
SWITCH
ANT IN
ANT OUT
AV IN 3V IN 3
L/L/MONOMONO
R
AUDIOAUDIO
VIDEOVIDEO
S-VIDEOS-VIDEO
AV IN 3
L/MONO
R
AUDIO
VIDEO
S-VIDEO
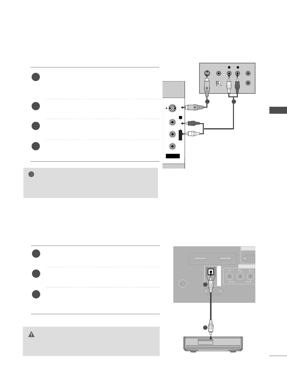
When connecting with an S-Video cable
Connect the S-VIDEO output of the VCR to the
SS --
VVIIDDEEOO
input on the set. The picture quality is
improved; compared to normal composite (RCA cable)
input.
Connect the audio outputs of the VCR to the
AAUUDDIIOO
input jacks on the set.
Insert a video tape into the VCR and press PLAY on the
VCR. (Refer to the VCR owner’s manual.)
Select
AV 3 input source with using the
IINNPPUUTT
button on
the remote control.
2
3
4
1
1 2
DIGITAL AUDIO OUT SETUP
Send the TV’s audio to external audio equipment via the Digital Audio Output
(
Optical
)
port.
G
Do not look into the optical output port. Looking at the
laser beam may damage your vision.
CAUTION
RGB
(PC
R
COMP
AUDIO
VIDEOVIDEO
AV 1 AV 2
ANTENNA
IN
HDMI/DVI IN 1HDMI/DVI IN 1 HDMI IN 2HDMI IN 2
EJECT PCMCIA
CARD SLOT
RS-232C IN
(CONTROL & SERVICE)
OPTICAL
DIGITAL AUDIO OUT
Connect one end of an optical cable to the TV Digital
Audio
(
Optical
)
Output port.
Connect the other end of the optical cable to the digi-
tal audio
(
optical
)
input on the audio equipment.
Set the “TV Speaker option - Offin the AUDIO menu.
(
G
pp..7788
). See the external audio equipment instruction
manual for operation.
2
3
1
1
2

Table of Contents

Related product manuals