EasyManua.ls Logo

LG LFC20760ST/04 - Page 20

LG LFC20760ST/04
49 pages
To Next Page IconTo Next Page
To Next Page IconTo Next Page
To Previous Page IconTo Previous Page
To Previous Page IconTo Previous Page
Loading...
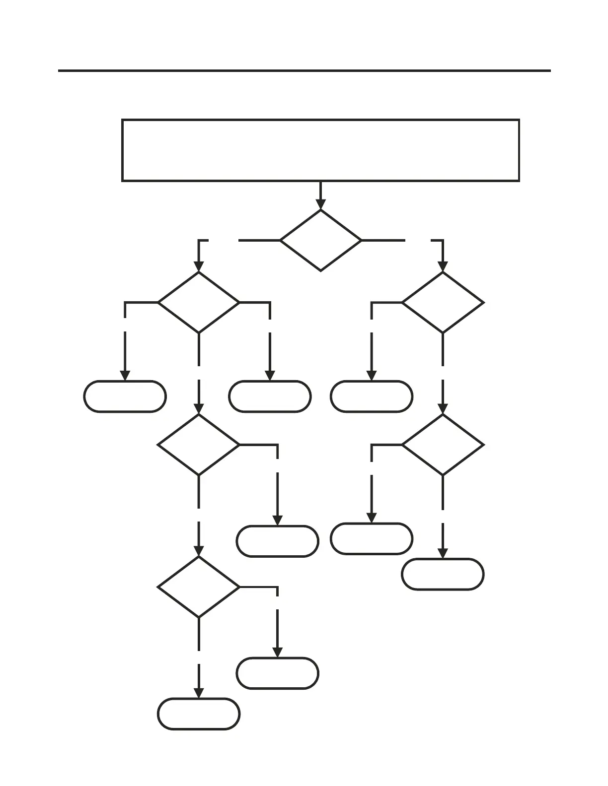
6-5-1 Sealed System Diagnosis
- 19 -
“Not Cooling” Complaint
All components operating, No airflow problems, Not frosted up as a defrost problem
problem has been isolated to sealed system area
Frost
Pattern?
Equalization
Test
Partial
Very Fast
Inefficient
Compressor
Partial
Restriction
Complete
Restriction
Equalization
Test
Condenser
Temperature
None
Very Fast
Very SlowVery Slow
Hotter than Normal
Air/Low Side
Leak
Loss of Change
Compressor Not
Pumping
Cap Tube
Sound
Room Temperature
Trace of Oil
Undercharge
Leak
Yes
No
Faint
Fast
None to Weak
(The equalization test is trying to restart a compressor using a start kit after it has been operating.)

Related product manuals