EasyManua.ls Logo

LG Multi F MAX LMU480HV - Page 46

LG Multi F MAX LMU480HV
79 pages
To Next Page IconTo Next Page
To Next Page IconTo Next Page
To Previous Page IconTo Previous Page
To Previous Page IconTo Previous Page
Loading...
46
MULTI F / MULTI F MAX Outdoor Unit Installation Manual
Due to our policy of continuous product innovation, some specifications may change without notification.
©LG Electronics U.S.A., Inc., Englewood Cliffs, NJ. All rights reserved. “LG” is a registered trademark of LG Corp.
MULTI
F
MAX
MULTI
F
Refrigerant Charge
Multi F MAX Systems
Outdoor Unit Model
Main Piping Length Branch Piping Length
Chargeless Pipe Length
of Main Pipe (L) (ft.)
Additional Charge Need-
ed (a) (oz./ft.)
Chargeless Pipe Length
per Branch Pipe (B) (ft.)
Additional Charge Need-
ed (b) (oz./ft.)
LMU480HV 16.4 0.54 16.4 0.22
LMU540HV 16.4 0.54 16.4 0.22
Table 36: 0XOWL)0$;2XWGRRU8QLW3LSLQJ6SHFL¿FDWLRQV
$GGLWLRQDOFKDUJHOEV 7RWDO0DLQ3LSLQJ/HQJWK>$@&KDUJHOHVV3LSH/HQJWKRI0DLQ3LSH>/@[D
,QVWDOOHG/HQJWKRI%UDQFK>%@±&KDUJHOHVV3LSH/HQJWK>%@[E
,QVWDOOHG/HQJWKRI%UDQFK>%@±&KDUJHOHVV3LSH/HQJWK>%@[E
,QVWDOOHG/HQJWKRI%UDQFK>%@±&KDUJHOHVV3LSH/HQJWK>%@[E
- CF (Correction Factor) x 3.53
Number of installed length of branches depends on system specifications.
&) 0D[LPXPQXPEHURIFRQQHFWLEOHLQGRRUXQLWV±7RWDOQXPEHURIFRQQHFWHGLQGRRUXQLWV
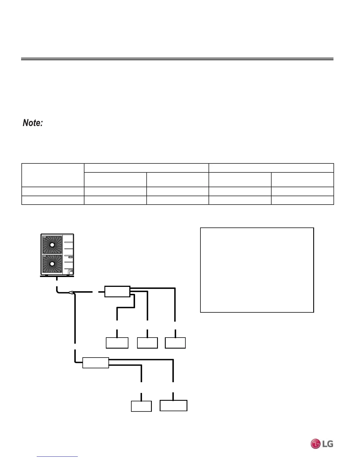
Figure 58: Multi F MAX Additional Refrigerant Charge Example.
B3
18,000 9,000 9,000
LMU540HV
Total main pipe (A) = 60 ft.
Each branch pipe
B1 =
B2 =
B3 =
B4 =
B5 =
Additional Charge
= (60 - 16.4) x 0.54
+ (49 - 16.4) x 0.22
+ (17 - 16.4) x 0.22
+ (17 - 16.4) x 0.22
+ (10 - 16.4) x 0.22
+ (23 - 16.4) x 0.22
(8 - 5) x 3.53
= 20.43 oz.
A
49 ft.
17 ft.
17 ft.
10 ft.
23 ft.
BD Unit
BD Unit
9,000 18,000
A
A
B1 B2
B4 B5
REFRIGERANT PIPING PREPARATION

Related product manuals