EasyManua.ls Logo

Lifecycle Integrity Series - Page 67

Lifecycle Integrity Series
69 pages
Print Icon
To Next Page IconTo Next Page
To Next Page IconTo Next Page
To Previous Page IconTo Previous Page
To Previous Page IconTo Previous Page
Loading...
7
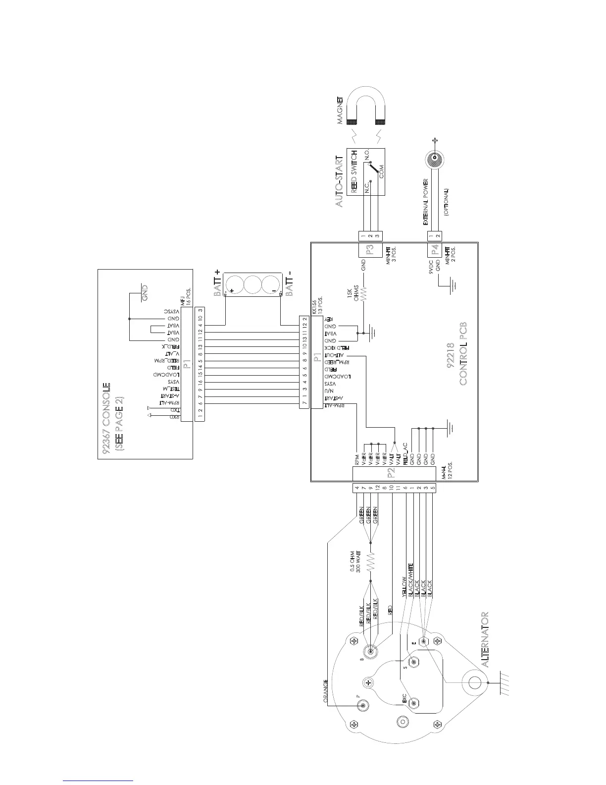
:LULQJ'LDJUDPV
&RQWURO3&%&/65&6/5
&%/
&%/
&%/
&%/

Related product manuals