EasyManua.ls Logo

LMI PW5 - Page 28

Default Icon
44 pages
Print Icon
To Next Page IconTo Next Page
To Next Page IconTo Next Page
To Previous Page IconTo Previous Page
To Previous Page IconTo Previous Page
Loading...
28
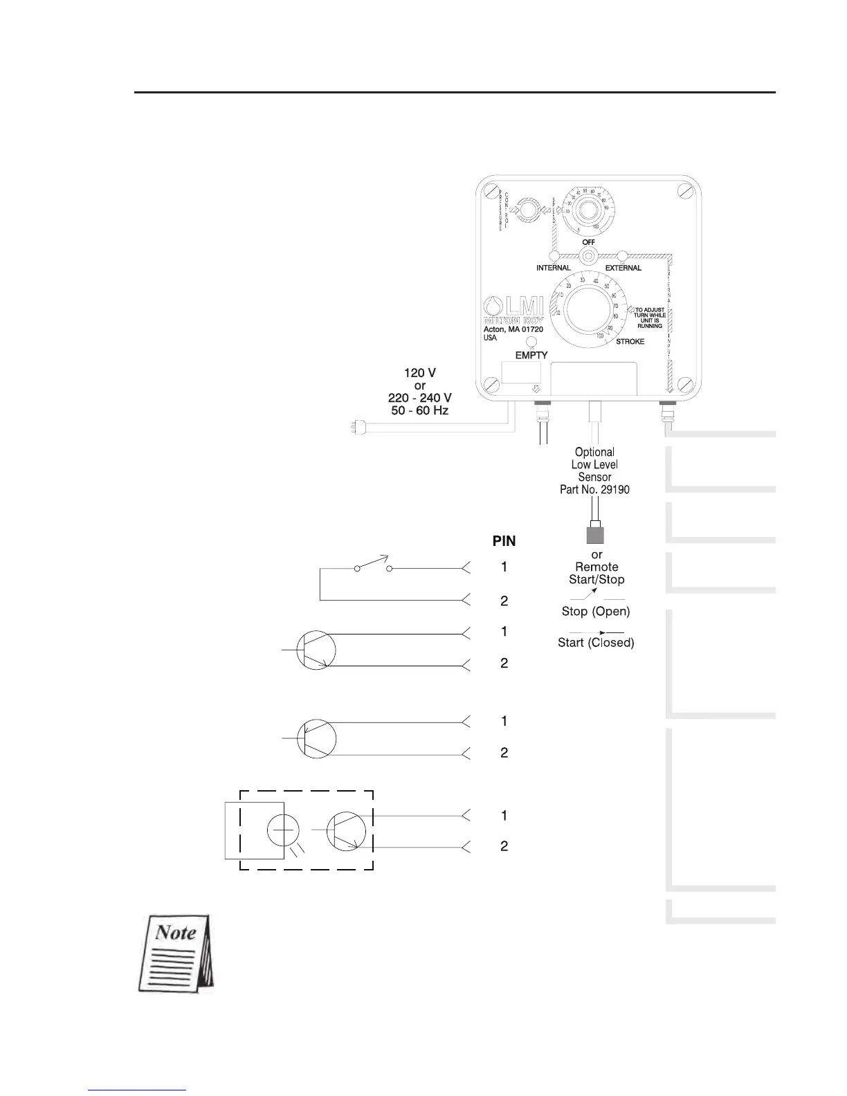
Switch or transistors must be capable of
switching15VDCat2milliamperes.Mini-
mumtimeinlowimpedancestate(ON)is50
milliseconds.Minimumtimeinhighimped-
ancestate(OFF)is100milliseconds.
4. Opto
Isolator
2. NPN Transistor
Base goes high
to trigger pump
– Black
– Black
+ White
+ White
3. PNP Transistor
Base goes low
to trigger pump
+ White
– Black
1. Switch Closure
Switch closing
triggers pump
Method of Triggering LMI Pump
Through 4-Pin Connector
7.0 MethodsofExternallyTriggering or Pacing B7, C7 and P7 Pumps

Related product manuals