EasyManua.ls Logo

LST BC016 Series - Smoke Aspiration System Titanus TOP SENSE - TT-1

Default Icon
200 pages
Print Icon
To Next Page IconTo Next Page
To Next Page IconTo Next Page
To Previous Page IconTo Previous Page
To Previous Page IconTo Previous Page
Loading...
& &)J& 3'
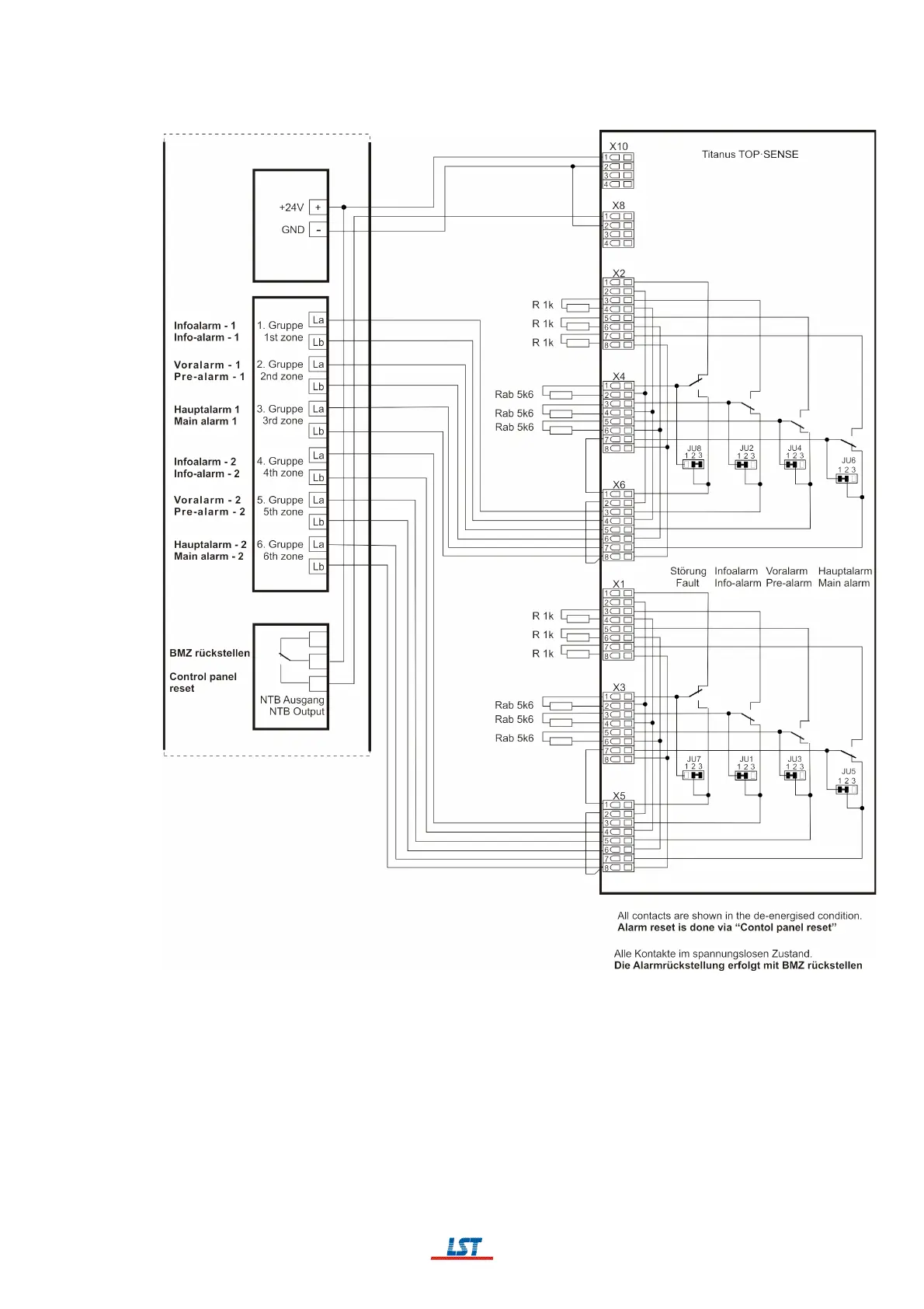
2.11.4 Smoke Aspiration System Titanus TOP SENSE – TT-1
&"/)779/%9(3()91
)77/3'
63

Table of Contents

Related product manuals