EasyManua.ls Logo

Mach MS/9451 - Ch) Schema Elettrico - (Gb-Ie) Electrical Diagram - (De-At-Ch) Schaltplan - (Fr-Be) Schema Electrique - (Es) Esquema Eléctrico - (Pt) Esquema Alambrico - (Nl) Elektrisch Schema

Mach MS/9451
45 pages
Print Icon
To Next Page IconTo Next Page
To Next Page IconTo Next Page
To Previous Page IconTo Previous Page
To Previous Page IconTo Previous Page
Loading...
10
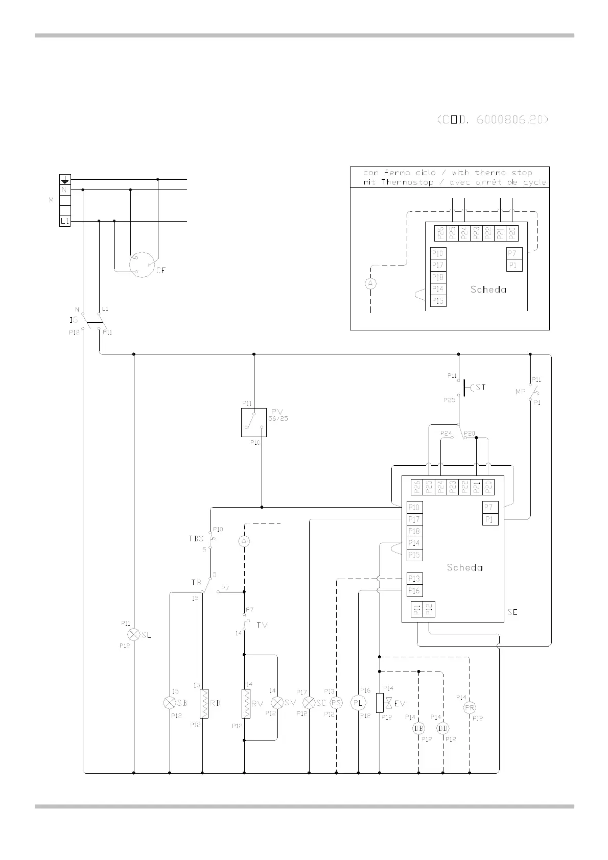
1.2 (IT-CH) SCHEMA ELETTRICO – (GB-IE) ELECTRICAL DIAGRAM – (DE-AT-CH) SCHALTPLAN –
(FR-BE) SCHEMA ELECTRIQUE – (ES) ESQUEMA ELÉCTRICO – (PT) ESQUEMA ALAMBRICO – (NL)
ELEKTRISCH SCHEMA
MS/9451 - MS/9451PS

Table of Contents

Related product manuals