EasyManua.ls Logo

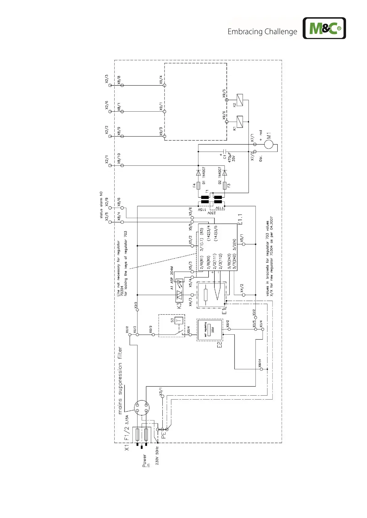
M&C CG Series - Figure 13 Wiring Plan CG-2 H-W, Drawing No.: 2224-5.04.5

M&C CG Series
35 pages
Print Icon
To Previous Page IconTo Previous Page
To Previous Page IconTo Previous Page
Loading...
www.mc-techgroup.com CG-2 | 1.04.00 35
Figure 13 Wiring plan CG-2H-W, Drawing No.: 2224-5.04.5

Table of Contents

Related product manuals