EasyManua.ls Logo

Master Bilt TAC-27 - Wiring Diagrams Tac27

Master Bilt TAC-27
20 pages
Print Icon
To Next Page IconTo Next Page
To Next Page IconTo Next Page
To Previous Page IconTo Previous Page
To Previous Page IconTo Previous Page
Loading...
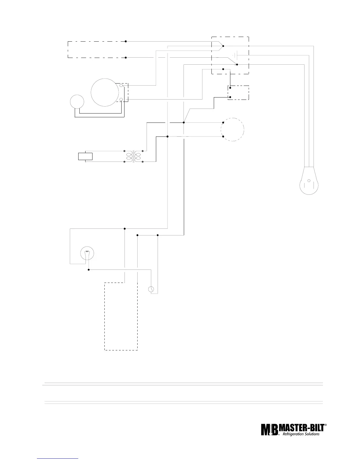
12
EVAP.
FANS
W
BK
TEMP.
CONT.
J BOX
CONDENSATE
PAN HEATER
115/60/1
W
BK
COMPRESSOR
COND
FAN
THERM.
DIGITAL
WIRING DIAGRAM
07/19/95
TAC-27,-27HD
TC27
B
W/BL
W
R
R
R
SWITCH
FRAME
DOOR
HEATER
LIGHT
LIGHT
INCANDESCENT
NEMA #5-15P
TRANSFORMER

Related product manuals