EasyManua.ls Logo

Master Bilt TAC-27 - Wiring Diagrams Taf48;Taf74

Master Bilt TAC-27
20 pages
Print Icon
To Next Page IconTo Next Page
To Next Page IconTo Next Page
To Previous Page IconTo Previous Page
To Previous Page IconTo Previous Page
Loading...
19
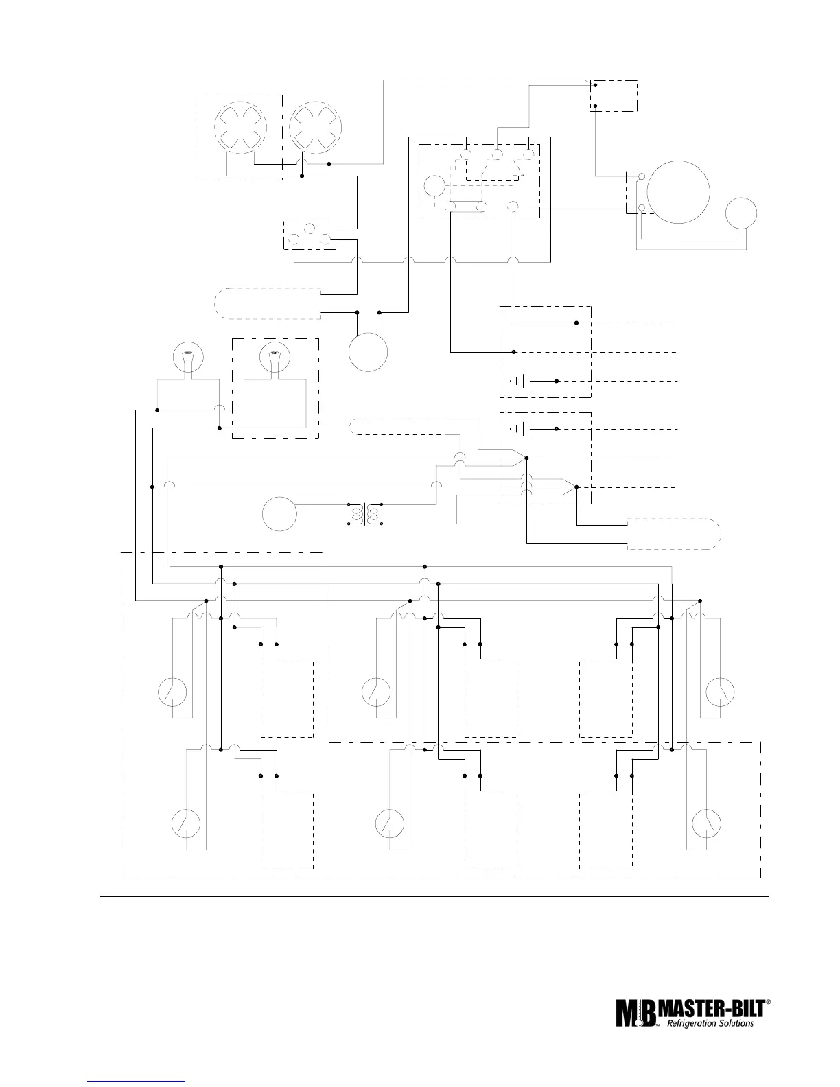
WIRING DIAGRAM TAF\TUF
-48HD, -74HD
-4HHD, -74HHD
TAF-TUF-23DR-HD-HHD
7/20/00
TIMER
4X
12
N
3
TM
TRANSFORMER
R
W
BK
G
G
BK
115/60/1
208-230/60/1
HEATER
FRAME
DOOR
DOOR
FRAME
HEATER
HEATER
FRAME
DOOR
HEATER
FRAME
DOOR
HEATER
FRAME
DOOR
HEATER
FRAME
DOOR
LIGHT
SWITCH
LIGHT
INCANDESCENT
LIGHT
SWITCH
LIGHT
SWITCH
SWITCH
LIGHT
LIGHT
SWITCH
SWITCH
LIGHT
BK
W
R/W
WHEN PROVIDED
R
R
R\W
R
R R
R
CONDENSATE
EVAPORATOR
DEFROST
HEATER
SAFETY
HEATER
FAN DELAY
DEFROST TERM. &
2
1
3
DRAIN LINE HTR.
TEMP.
CONT.
R\W
R\W R\W R\W
R\W
INCANDESCENT
LIGHT
WHEN PROVIDED
DIGITAL
THERMOMETER
COMPRESSOR
COND
FAN
BR
BK
OR
YEL
EVAP.
FAN
EVAP.
FAN
WHEN PROVIDED
TAF/TUF-48HD/74HD SERIES (115/208-230/60/1

Related product manuals