EasyManua.ls Logo

Maytag Performa PYG2300 - Pye4500;4557;4558

Maytag Performa PYG2300
88 pages
Print Icon
To Next Page IconTo Next Page
To Next Page IconTo Next Page
To Previous Page IconTo Previous Page
To Previous Page IconTo Previous Page
Loading...
©2002 Maytag Appliances
16023116
9- 13
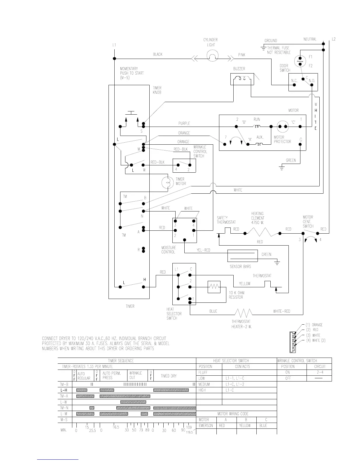
WIRING INFORMATION
PYE4500/4557/4558

Table of Contents

Related product manuals