EasyManua.ls Logo

Maytag Performa PYG2300 - Pyg4500;4557;4558

Maytag Performa PYG2300
88 pages
Print Icon
To Next Page IconTo Next Page
To Next Page IconTo Next Page
To Previous Page IconTo Previous Page
To Previous Page IconTo Previous Page
Loading...
©2002 Maytag Appliances
16023116
9- 15
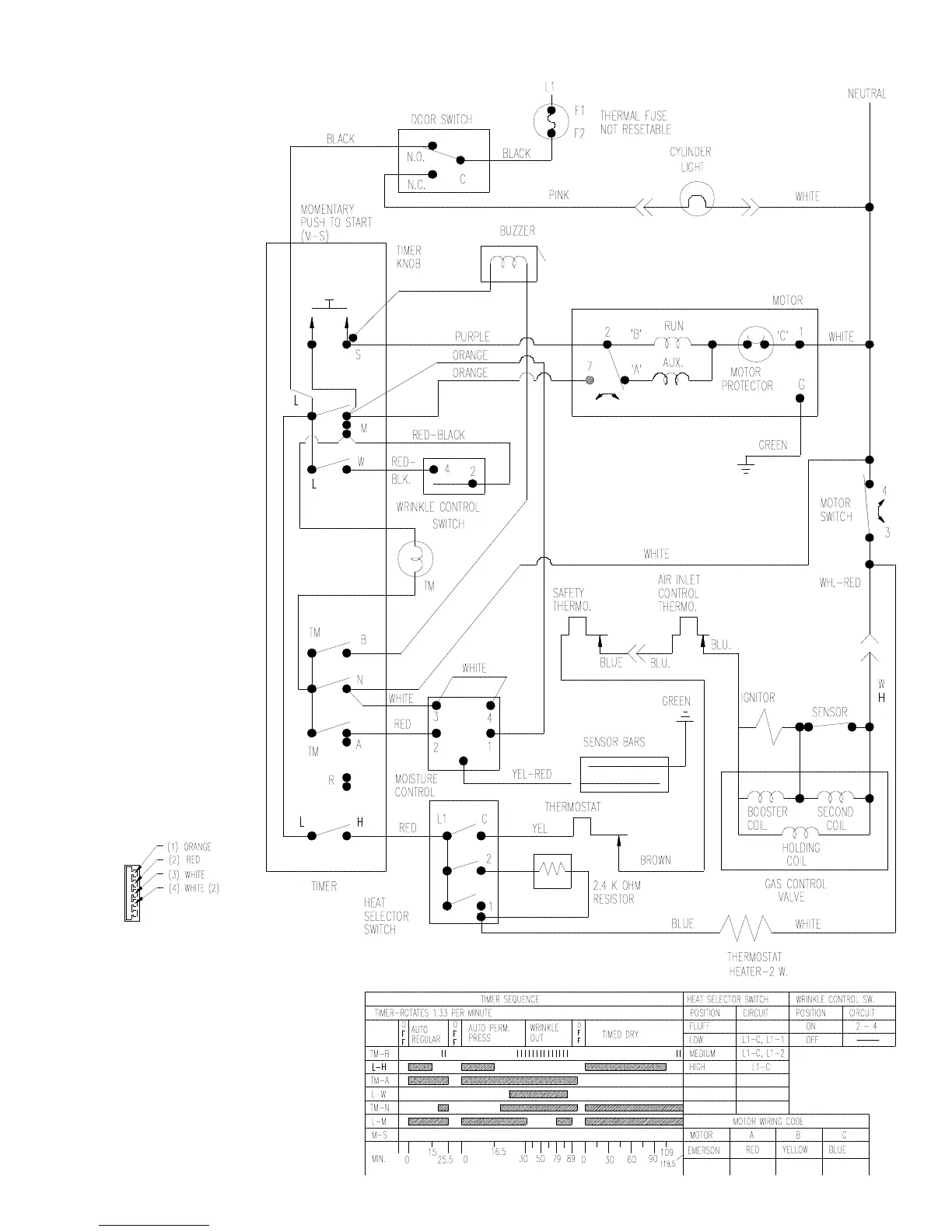
WIRING INFORMATION
PYG4500/4557/4558
Caution: Label all wires prior to
disconnection when servicing controls.
Wiring error can cause improper and
dangerous operation. Verify
proper operation after servicing.

Table of Contents

Related product manuals