EasyManua.ls Logo

Mazda 2006 Mazda5 - Memory Point; Preset Destination; Intersection; Phone Number

Mazda 2006 Mazda5
388 pages
Print Icon
To Next Page IconTo Next Page
To Next Page IconTo Next Page
To Previous Page IconTo Previous Page
To Previous Page IconTo Previous Page
Loading...
20
Routing
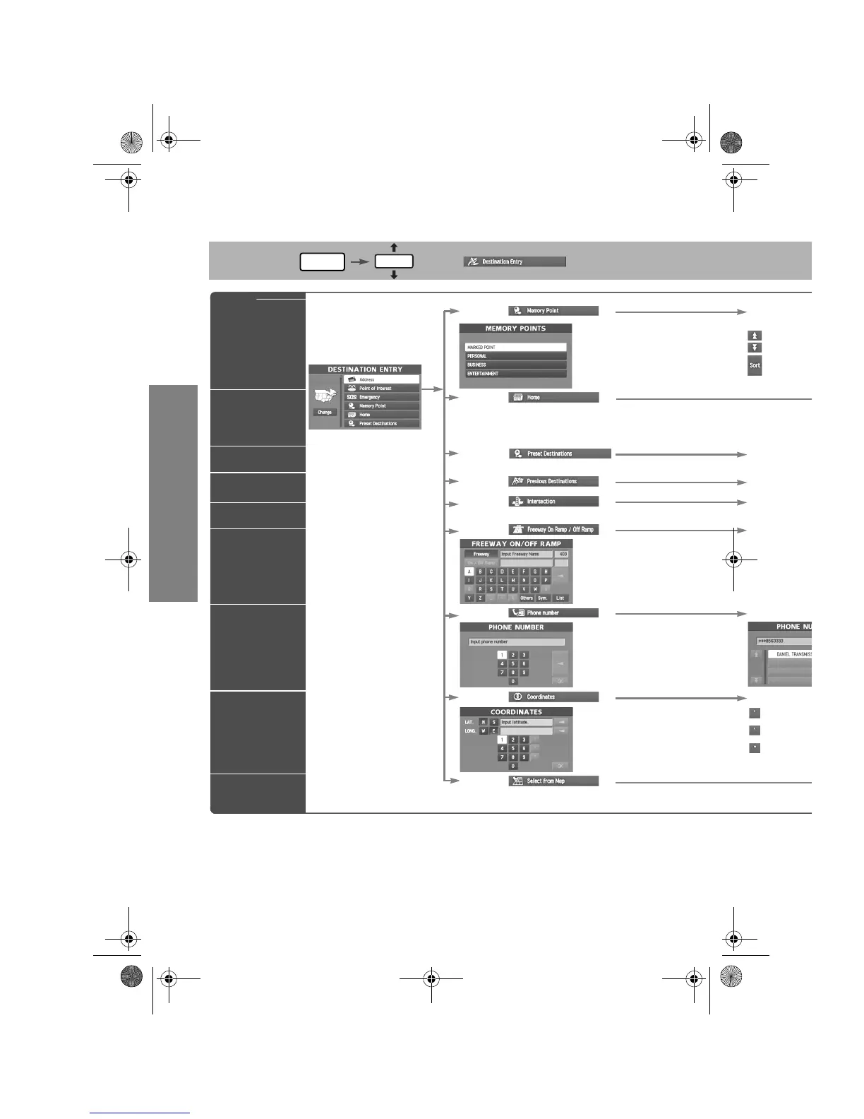
Destination Entry and Route Search
Before Steps
select
Memory Point
Home
Preset Destination
Previous Destination
Intersection
Freeway On/
Off Ramp
Phone number
Coordinates
Select from
map
MENU
ENTER
Open the
[DESTINATION
ENTRY] Menu
Select
Select the ca
Memory Poin
: Display up
: Display th
: The order o
Select
Select
Select the de
Select
Select the P
Select
Enter/Select
1st street na
Select
Enter/Select
name of the
freeway
Select
Enter/Select
Select
Enter the lat
: degrees
: minutes
: seconds
Select
Navi_EA.book Page 20 Tuesday, March 29, 2005 10:31 AM

Table of Contents

Related product manuals