EasyManua.ls Logo

Mazda mx-5 2003 - Odometer and Trip Meter

Mazda mx-5 2003
256 pages
Print Icon
To Next Page IconTo Next Page
To Next Page IconTo Next Page
To Previous Page IconTo Previous Page
To Previous Page IconTo Previous Page
Loading...
5-18
Driving Your Mazda
Instrument Cluster and Indicators
Form No. 8R09-EA-02G
Speedometer
The speedometer indicates the speed of
the vehicle.
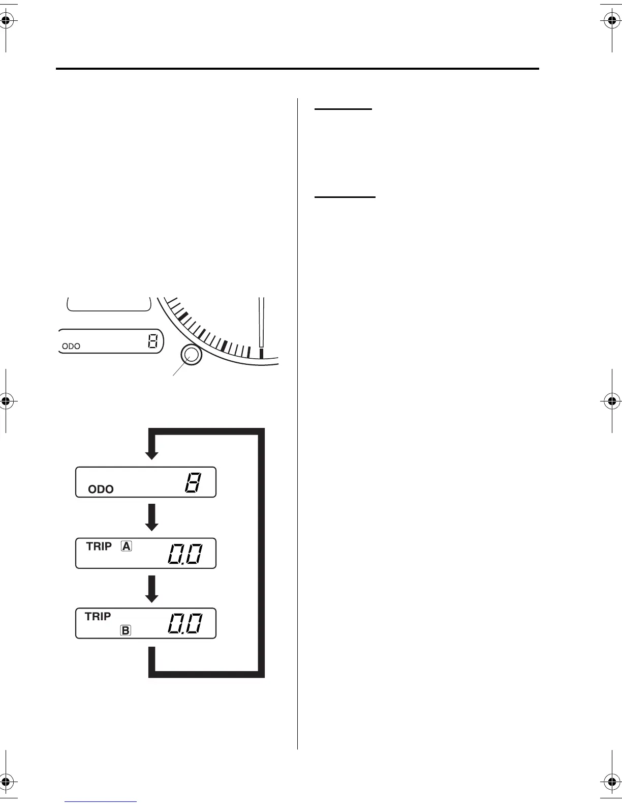
Odometer and Trip Meter
The ignition switch must be in the ON
position.
The display mode can be changed from
odometer to trip meter A to trip meter B
and then back to odometer by pressing the
selector. The selected mode will be
displayed.
Odometer
When this mode is selected, ODO will be
displayed.
The odometer records the total distance
the vehicle has been driven.
Trip meter
The trip meter can record the total
distance of two trips. One is recorded in
trip meter A, and the other is recorded in
trip meter B.
For instance, trip meter A can record the
distance from the point of origin, and trip
meter B can record the distance from
where the fuel tank is filled.
When trip meter A is selected, pressing
the selector again within one second will
change to trip meter B mode.
When trip meter A is selected, TRIP A
will be displayed. When trip meter B is
selected, TRIP B will be displayed.
The trip meter records the total distance
the vehicle is driven until the meter is
again reset. Return it to "0.0" by holding
the selector depressed for more than 1
second. Use this meter to measure trip
distances and to compute fuel
consumption.
Selector
Odometer
Trip meter A
Press the selector
Press the selector
Press the selector
Trip meter B
J07R_8R09_EA_02G.book Page 18 Monday, July 1, 2002 11:30 AM

Table of Contents

Related product manuals