EasyManua.ls Logo

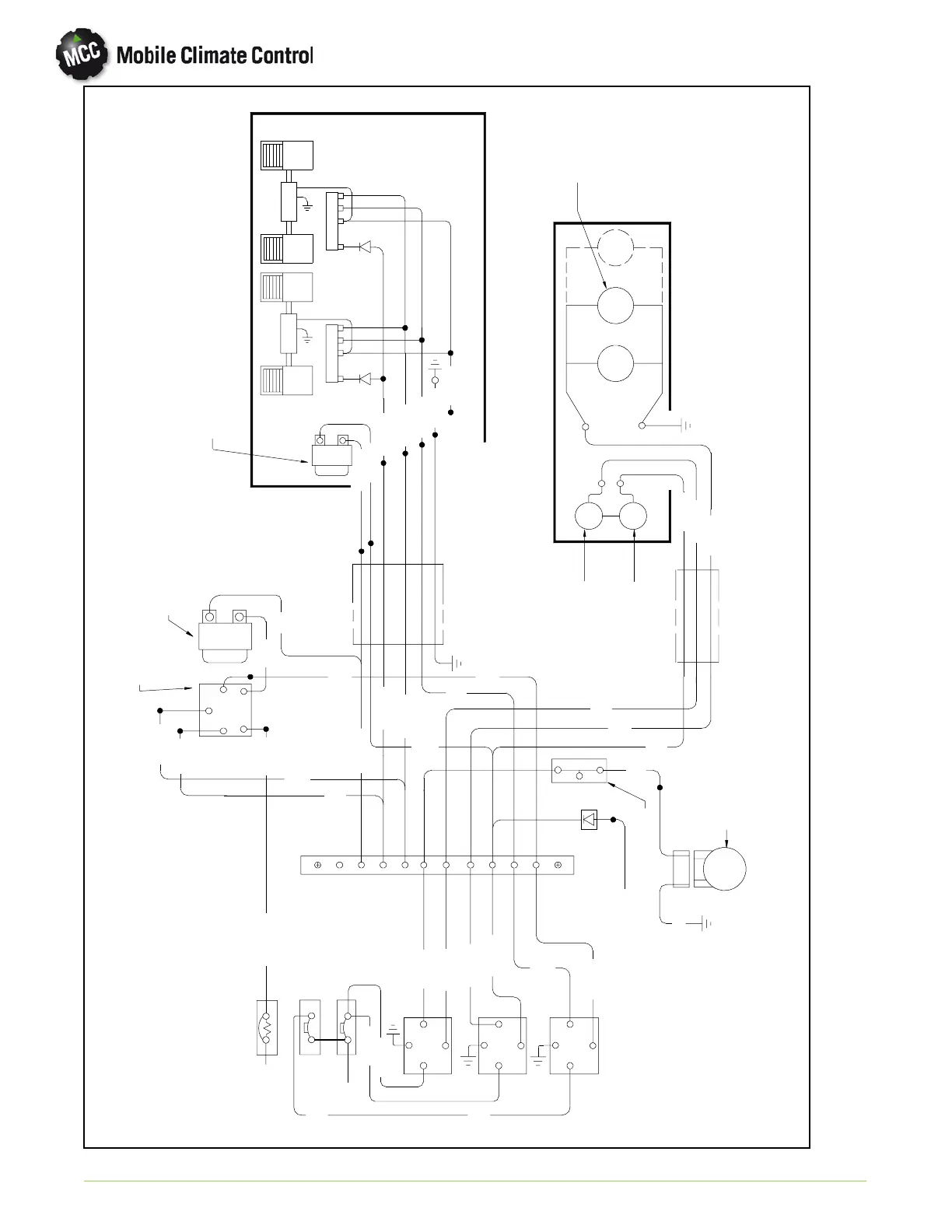
MCC EM-1 - GEN 4 System Schematic - EM-1 With CM-2;3 - Tie-In

MCC EM-1
74 pages
Print Icon
To Next Page IconTo Next Page
To Next Page IconTo Next Page
To Previous Page IconTo Previous Page
To Previous Page IconTo Previous Page
Loading...
5-- 4
© 2012 Mobile Climate Control
T-299 Rev. 08/2012
BLOWER
RESISTOR
FAN SPEED
SWITCH
HP
CM
CM
CONDENSER
MOTORS
PRESSURE
SWITCH
BLK--10
BLU--14
RED--14
RED--14
YEL--12
ORG--10
GRN--10
20 AMP
40 AMP
40 AMP
BLU--14
BLK--10
10
9
BAT.
ORG--14
IGN. BLK--12
YEL--12
RED--14
BLK--12
M
L
BC
H
HARNESS
HARNESS
7
6
5
4
3
2
1
8
CR
HSR
8730
87
30
EVAPORATOR, EM--1
CONDENSER, CM--2,3
RED--14
BLU--14
14
RED
YEL
12
14
BLU
BLK--12
RED--14
YEL--12
14
RED
BLU
14
BLK
10
ORG
10
RESISTOR
BLOWER
ORG
10
BLU--14
BLU--14
30
CLR
87
BLK 8
RED--14
RED--14
ORG
10
ORG
14
BLK--10
ORG
10
ORG
14
BLK--10
THERMOSTAT
OEM
BLK
OEM CLUTCH
OEM PRESS SWITCH
DIODE
6AMP
14
RED
BLU
14
BLU
14
BLK--14
CM
HIGH
LP
SWITCH
LOW PRESSURE
FREEZESTAT
Figure 5-4 GEN 4 System Schematic - EM-1 With CM-2/3 - Tie-In

Related product manuals