EasyManua.ls Logo

Michelin MVX 50 - Page 46

Michelin MVX 50
Print Icon
To Next Page IconTo Next Page
To Next Page IconTo Next Page
To Previous Page IconTo Previous Page
To Previous Page IconTo Previous Page
Loading...
46
NL
- 19 -
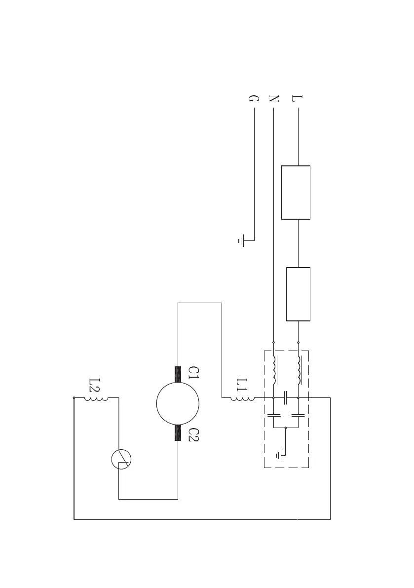
13. Schakelschema
TCK_241_50_EX_NL_SPK7.indb 19 17.06.16 10:02
SCHEMA ELETTRICO – WIRING DIAGRAM – SCHEMA ELECTRIQUE
ELEKTROSCHEMA – ELEKTRICSCHEMA - ELSKEMA – ESQUEMA ELECTRICO
ESQUEMA ELÉTRICO – SAHKOAAVIO - ELSCHEMA

Related product manuals