EasyManua.ls Logo

Midea MEHSU-24PHH2 - For 24 K~36 K

Midea MEHSU-24PHH2
90 pages
Print Icon
To Next Page IconTo Next Page
To Next Page IconTo Next Page
To Previous Page IconTo Previous Page
To Previous Page IconTo Previous Page
Loading...
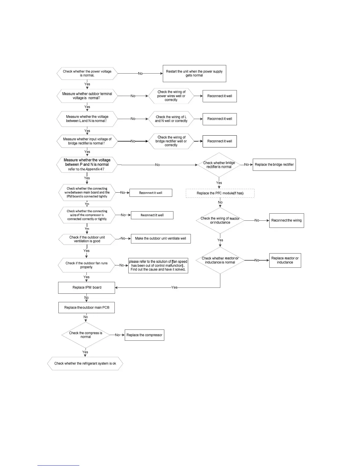
For 24K~36K:
At first test the resistance between every two ports of U, V, W of IPM and P, N. If any result of them is 0 or
close to 0, the IPM is defective. Otherwise, please follow the procedure below:

Table of Contents

Related product manuals