EasyManua.ls Logo

Midea MGB Series - Page 166

Midea MGB Series
174 pages
Print Icon
To Next Page IconTo Next Page
To Next Page IconTo Next Page
To Previous Page IconTo Previous Page
To Previous Page IconTo Previous Page
Loading...
Air-cooled modular chiller unit 50Hz MCAC-ATSM-2011-12
168
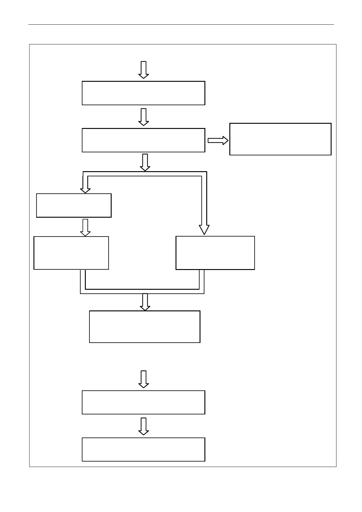
3ON/OFF operating flow chart.
Turn on the unit
Press the key again until all
modes are showed (i.e. Cooling,
Heating and Pump modes.)
Press “mode settings” key to set the
intended mode.
Power up to module unit and initially deliver
power to wire control.
Press “Manual/Auto” key,
enter to manual settings
mode.
Press “ADD +” and “ADD
-” keys to select how
many unit is launch into
running.
Press the OK key to save the settings
Unit will run after press
“ON/OFF” key 3 minutes later.
Turn off the unit
When intend to shut the unit
Press “ON/OFF” key
To select turn-off settings
Press “Manual/Auto” key
enters into Auto settings.
Running module would
adjust the system by self.

Related product manuals