EasyManua.ls Logo

Midea MSE-12HR - 13.4 Resetting phenomenon often occurs during operation.; 13.5 Operation lamp flashes and Timer lamp off.; 13.6 Operation lamp flashes and Timer lamp on.

Midea MSE-12HR
48 pages
Print Icon
To Next Page IconTo Next Page
To Next Page IconTo Next Page
To Previous Page IconTo Previous Page
To Previous Page IconTo Previous Page
Loading...
Service manual
43
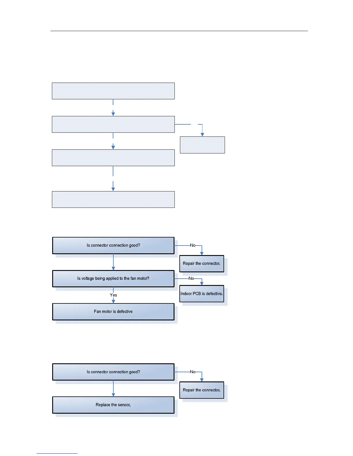
13.4 Resetting phenomenon often occurs during operation.
(That is automatically entering to the status when power is on.)
The reason is that the instantaneous voltage of main chip is less than 4.5V. Check according to the
following procedure:
Resetting phenomenon often occurs during operation.
After changing indoor PCB, check if the failure realease.
Yes
After changing indoor fan motor, check if the failure realease.
Yes
YES
Yes
Power supply circuit has problems.
Indoor PCB is defective.
13.5 Operation lamp flashes and Timer lamp off.
13.6 Operation lamp flashes and Timer lamp on.

Table of Contents

Other manuals for Midea MSE-12HR

Related product manuals