EasyManua.ls Logo

Midea MSE-18CRN1-MQ8W - Temperature Sensor Error Diagnosis; Over Current Protection Diagnosis

Midea MSE-18CRN1-MQ8W
50 pages
To Next Page IconTo Next Page
To Next Page IconTo Next Page
To Previous Page IconTo Previous Page
To Previous Page IconTo Previous Page
Loading...
Service manual
- 44 -
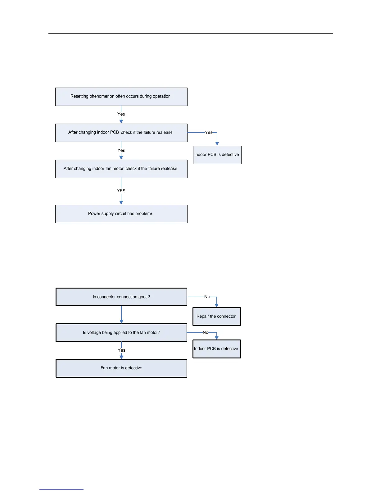
11.4 Resetting phenomenon often occurs during operation.
(That is automatically entering to the status when power is on.)
The reason is that the instantaneous voltage of main chip is less than 4.5V. Check according to the following procedure:
11.5 Indoor fan speed out of control .
Just for 9K and 12K type when indoor fan speed has been out of control for over 1 minute

Related product manuals