EasyManua.ls Logo

Midea Super DC Series - Page 189

Midea Super DC Series
229 pages
Print Icon
To Next Page IconTo Next Page
To Next Page IconTo Next Page
To Previous Page IconTo Previous Page
To Previous Page IconTo Previous Page
Loading...
Troubleshooting
Electrical Control System 187
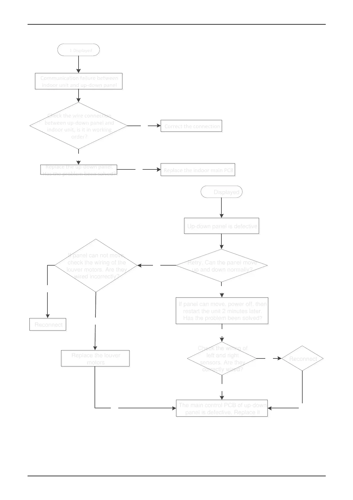
2.4.2 Super-Slim Cassettes with an Up-Down Panel
2.4.2.1 Communication Errors between Indoor Unit and Up-Down Panel
F0 Displayed
F0 Displayed
Communication failure between
indoor unit and up-down panel
Communication failure between
indoor unit and up-down panel
Check the wire connection
between up-down panel and
indoor unit, is it in working
order?
Check the wire connection
between up-down panel and
indoor unit, is it in working
order?
Correct the connection
Correct the connection No
Yes
Replace the indoor main PCB
Replace the indoor main PCBNo
Replace the up-down panel.
Has the problem been solved?
Replace the up-down panel.
Has the problem been solved?
2.4.2.2 Up-down panel is defective
F1 Displayed
F1 Displayed
Up-down panel is defective
Up-down panel is defective
Retry. Can the panel move
up and down normally?
Retry. Can the panel move
up and down normally?
Check the wiring of
left and right
sensors. Are they
correctly wired?
Check the wiring of
left and right
sensors. Are they
correctly wired?
Yes
No
The main control PCB of up-down
panel is defective. Replace it
The main control PCB of up-down
panel is defective. Replace it
Yes
No
If panel can move, power off, then
restart the unit 2 minutes later.
Has the problem been solved?
If panel can move, power off, then
restart the unit 2 minutes later.
Has the problem been solved?
No
If panel can not move,
check the wiring of the
louver motors. Are they
wired incorrectly?
If panel can not move,
check the wiring of the
louver motors. Are they
wired incorrectly?
Yes
Reconnect
Reconnect
Replace the louver
motors
Replace the louver
motors
Reconnect
Reconnect
No
No
No
F7
F8

Table of Contents

Related product manuals