EasyManua.ls Logo

Midea UL-BCD283WE-DQ - Fan in the Freezing Chamber Is Abnormal

Midea UL-BCD283WE-DQ
46 pages
Print Icon
To Next Page IconTo Next Page
To Next Page IconTo Next Page
To Previous Page IconTo Previous Page
To Previous Page IconTo Previous Page
Loading...
Service Manual, 2016-12
40 / 46
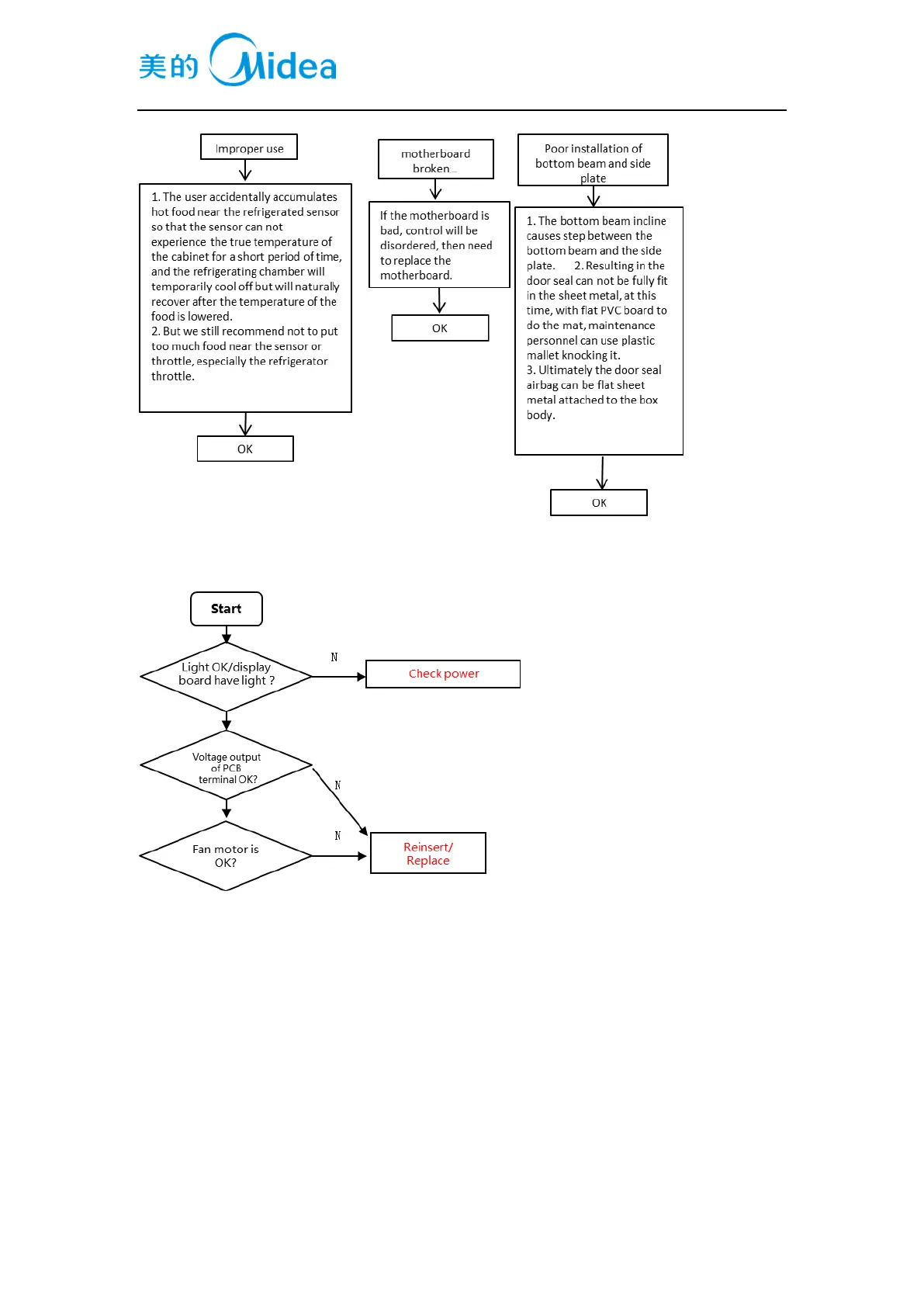
11.4 Fan in the freezing chamber is abnormal
Refer to this method for other fans.

Table of Contents

Related product manuals