EasyManua.ls Logo

Minolta XE - Second half of body to completion of body

Minolta XE
167 pages
Print Icon
To Next Page IconTo Next Page
To Next Page IconTo Next Page
To Previous Page IconTo Previous Page
To Previous Page IconTo Previous Page
Loading...
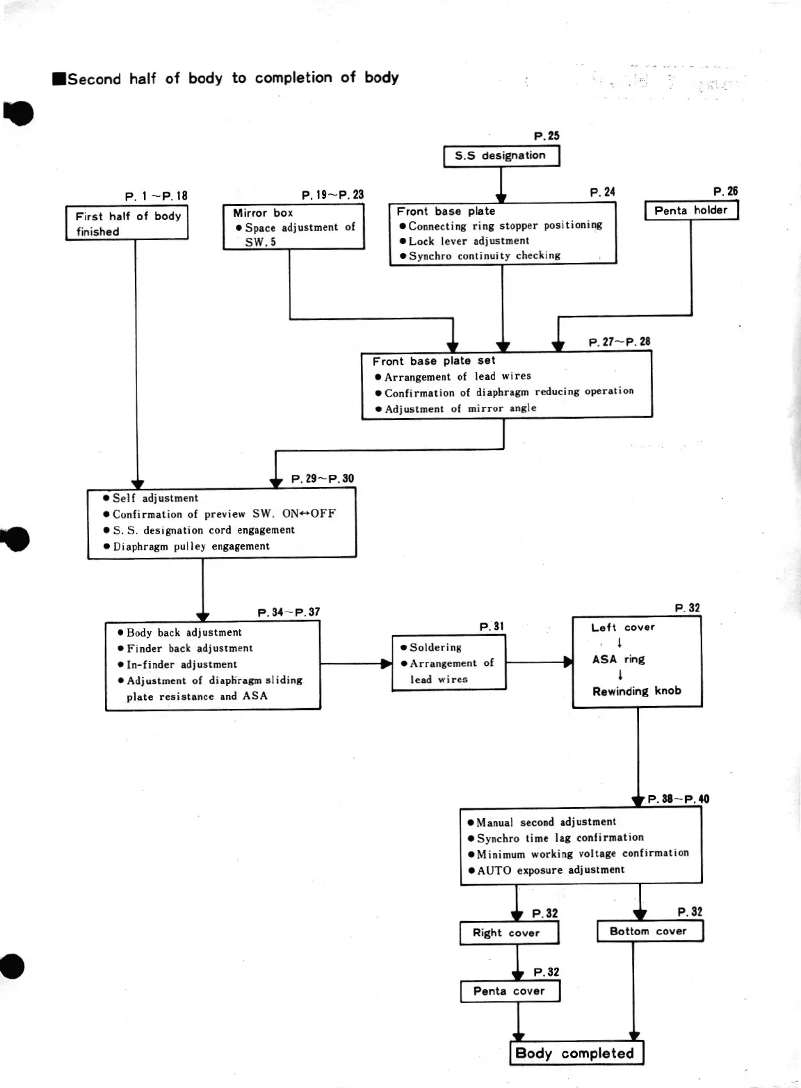
P.1~P.18
P,
19~P.
23
WiSecond
half
of
body
to
completion
of
body
|
S.S
designation
|
P.
24 P,
26
finished
First
half
of
body
Mirror
box
®
Space
adjustment
of
SW.5
¥
Front
base
plate
Penta
holder
®
Connecting
ring
stopper
positioning
®
Lock
lever
adjustment
®
Synchro
continuity
checking
*
a
Front
base
plate
set
®
Arrangement
of
lead
wires
@
Confirmation
of
diaphragm
reducing
operation
@
Adjustment
of
mirror
angle
¥
|
P,
29~P.
30
@Self
adjustment
®@
Confirmation
of
preview
SW.
ON@+OFF
@S.S.
designation
cord
engagement
®
Diaphragm
pulley
engagement
P.
34~P.
37 P. 32
®
Body
back
adjustment
P.31
Left
cover
®@Finder
back
adjustment
@
Soldering
a
|
@In-finder
adjustment
}-—____-
®
Arrangement
of
—_——
ASA
ring
®@
Adjustment
of
diaphragm
sliding
lead
wires
4
plate
resistance
and
ASA
Rewinding
knob
P.
38~P.
40
@
Manual
second
adjustment
®@
Synchro
time
lag
confirmation
®
Minimum
working
voltage
confirmation
@
AUTO
exposure
adjustment
P.
32
|
iy
P.
32
Right
cover
|
|
Bottom
cover
|
i
|
Penta
cover
|
Body completed

Related product manuals