EasyManua.ls Logo

Mirae Mx Series - Page 449

Mirae Mx Series
681 pages
Print Icon
To Next Page IconTo Next Page
To Next Page IconTo Next Page
To Previous Page IconTo Previous Page
To Previous Page IconTo Previous Page
Loading...
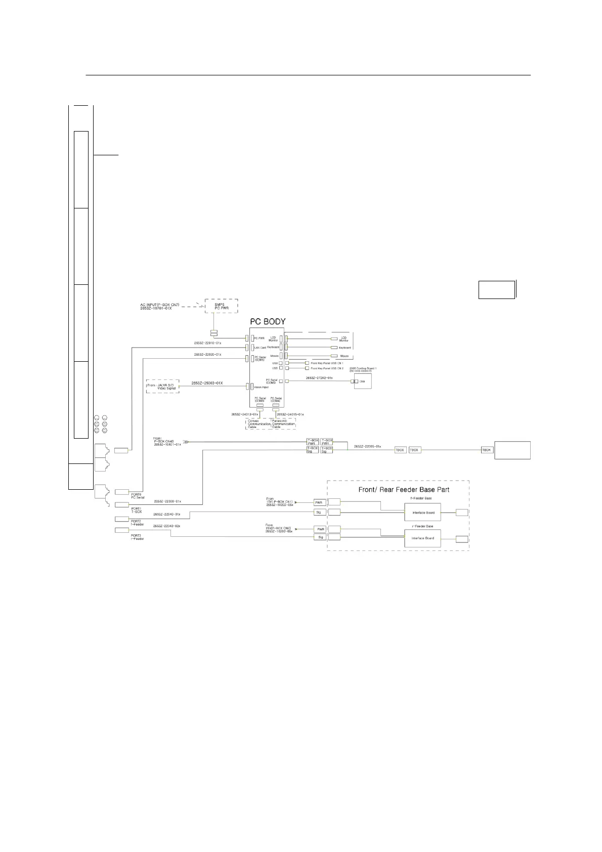
Appendix G-7
KVME 080 B/D Block Diagram
NX02V B/D Block Diagram
NX02V Board
COM1
COM2
COM3
COM4
Teaching Box
2652Z-36020

Table of Contents

Related product manuals