EasyManua.ls Logo

Mirae Mx Series - Page 461

Mirae Mx Series
681 pages
Print Icon
To Next Page IconTo Next Page
To Next Page IconTo Next Page
To Previous Page IconTo Previous Page
To Previous Page IconTo Previous Page
Loading...
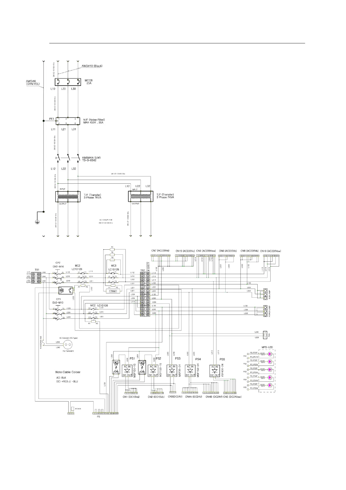
Appendix G-19
PE L13 L23 L33 L14 L24 L34
POWER UNIT (MPS-7K-X)

Table of Contents

Related product manuals