EasyManua.ls Logo

Mitsubishi Electric MXZ-4A80VA - E2 - Page 76

Mitsubishi Electric MXZ-4A80VA - E2
192 pages
Print Icon
To Next Page IconTo Next Page
To Next Page IconTo Next Page
To Previous Page IconTo Previous Page
To Previous Page IconTo Previous Page
Loading...
76
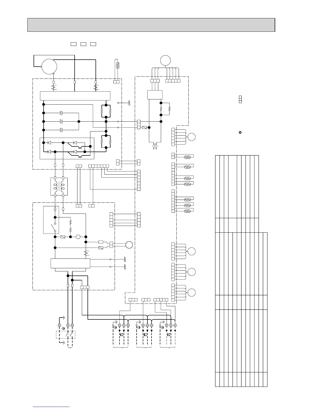
R64B
21S4
BLU
BLU
12
W
RT64
(BLU)(RED)(WHT)
3
WHT
RED
LD9
GRN
TAB1
TAB2
CN601
321
CN602
32123
CN603
1
RED
BRN
BLU
ORN
YLW
WHT
CN791
143256
CN792
143256
RED
BRN
BLU
ORN
YLW
WHT
143256
CN793
WHT
YLW
ORN
BLU
BRN
RED
CN663
12
RT6CRT6A
GRY
GRY
GRY
GRY
GRY
GRY
23456178
CN662
GRY
GRY
RT61
76543218
CN661
E
RED
BRN
BLU
ORN
YLW
WHT
LEV
CN795
652341
54321 321
MF
CN931
CN932
GRN
GRN
LDE2
LDE1
21
CN5
765
CN2
2341
21
CN4
LD2 LD1
WHT
RED
MC
V
U
BLK
W
V
U
CN3
12
BLK
BLK
HC930
BLK
BLK
BLK
BLK
BLK
BLK
BLK
BLK
BLK
BLK
WHT
RED
YLW
BLU
ORN
PNK
GRY
BLK
BLK
GRY
GRY
T801
R937B
R937A
RS4
RS3
RS2
RS1
IPM
CB3
CB2
CB1
PFC
NR64
CT61
SSR61
F911
N
21
CN902
CN912
CN901
21
CN903
N/F
CT2
CT1
54321
BLK
BLK
BLK
BLK
TAB4
X64
F64
R64A
L
YLW
RED
BLK
WHT
R
S
4
2
1
3
CN801
32121
CN701
6712345
CN702
54321
CN781
F801
45
GRY
GRY
RT65
321
CN61
RT68
LEV CLEV BALEV
RT6B RT62
PE
BREAKER
GRN/YLW
CIRCUIT
POWER
SUPPLY
~/N
230V~
50Hz
TB1
L
N
S3
S2
S1
S3
S2
S1
S3
S2
S1
GROUND
BLKBLKBLK
BLUBLUBLU
BLU
YLW
ORN
RED
BLK
12-24V
230V~
12-24V
230V~
12-24V
230V~
BLU
BLK
TO INDOOR
UNIT No.C
CONNECTING
TO INDOOR
UNIT No.B
CONNECTING
TO INDOOR
UNIT No.A
CONNECTING
TB4
TB3
TB2
NOISE FILTER
P.C. BOARD
POWER BOARD
ELECTRONIC CONTROL P.C. BOARD
MXZ-3A54VA -
E1
,
E2
,
E3
:Terminal block :Connector
3.Symbols below indicate.
2.Use copper conductors only (for field wiring).
diagram for servicing.
refer to the indoor unit electric wiring
1.About the indoor side electric wiringNOTES:
SYMBOL
NAME
SYMBOL
NAME
CURRENT TRANSFORMER
FUSE (T1AL250V)
FUSE (T3.15AL250V)
LEV A~C
EXPANSION VALVE
L
REACTOR
IPM
INTELLIGENT POWER MODULE
CT61
CT1, 2
CURRENT TRANSFORMER
HC930
INTELLIGENT POWER MODULE
F911
F801
F64
FUSE (T2AL250V)
SMOOTHING CAPACITORCB1~3
OUTDOOR FAN MOTOR
POWER FACTOR CONTROLLER
NOISE FILTER
RT61
DEFROST THERMISTOR
RT6A~C
GAS PIPE TEMPERATURE THERMISTOR
RS1~4
RESISTOR
R937A, B
RESISTOR
MF
MC
COMPRESSOR
R64A,B
RESISTOR
PFC
N/F
NR64 VARISTOR
EXPANSION VALVELEV E
AMBIENT TEMPERATURE THERMISTOR
SOLENOID COIL RELAY
21S4
R.V. COIL
X64
RELAY
TB1~4
TERMINAL BLOCK
RT65
RT64
FIN TEMPERATURE THERMISTOR
T801
TRANSFORMER
SSR61
RT68
OUTDOOR HEAT EXCHANGER
TEMPERATURE THERMISTOR
DISCHARGE TEMPERATURE THERMISTOR
RT62
NAME
SYMBOL