EasyManua.ls Logo

Mitsubishi SRK21CNS-S6 - Sensor Shortcircuit;Breakage Phenomena

Mitsubishi SRK21CNS-S6
70 pages
Print Icon
To Next Page IconTo Next Page
To Next Page IconTo Next Page
To Previous Page IconTo Previous Page
To Previous Page IconTo Previous Page
Loading...
-
41
-
'14•SRK-T-164
'09•SRK-DB-087D
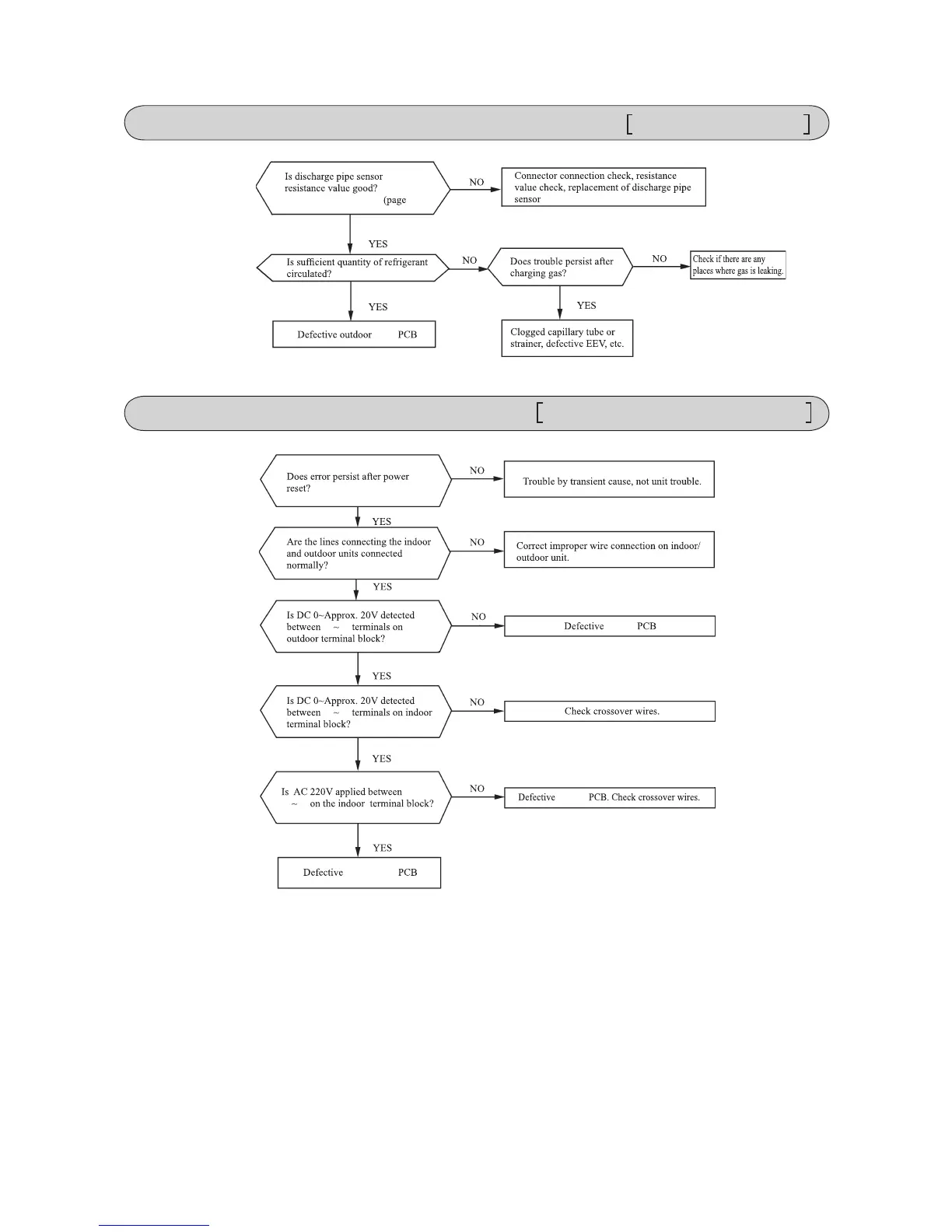
Over heat of compressor
Gas shortage, defective discharge
pipe sensor
Error of signal transmission
Wiring error including power cable, defective indoor/
outdoor PCB
40)
main
indoor
indoor
outdoor sub

Related product manuals