EasyManua.ls Logo

Mitsubishi SRK35ZMP-S

Mitsubishi SRK35ZMP-S
64 pages
To Next Page IconTo Next Page
To Next Page IconTo Next Page
To Previous Page IconTo Previous Page
To Previous Page IconTo Previous Page
Loading...
-
54
-
'13 • SRK-T-140
'09•SRK-DB-087D
(9) Checking the indoor electrical equipment
(a) Indoor PCB check procedure
(b) Outdoor unit
Is there voltage between terminal
blocks
and
? (AC 220/230/240
V)
Indoor electrical components
are normal.
Is the voltage between terminal
blocks
and
oscillating between
DC 0 and 20V?
Inspect power source
for outdoor unit.
Replace fuse.
Replace indoor PCB.
Is the fuse burnt out? (3.15 A)
YES
YES
YES
NO
NO
NO
(b) Indoor unit fan motor check procedure
1) Indoor PCB output check
2) Fan motor resistance check
FM
I
DC15V
Indoor PCB
DC 308~336V
DC several V
(4~6 V)
CNU
(–)
GND
Blue
Yellow
White
Black
Red
Sensor
Operation
mode
Phenomenon
Shortcircuit Disconnected wire
Heat exchanger
sensor
Cooling
Heating
Ourdoor air
temperature sensor
Cooling
Heating
Discharge pipe
sensor
All modes
Measuring point Resistance when normal
Measuring
point
Resistance when
normal
Defrosting is performed for 10 minutes at approx. 35 (model SRK35:45) minutes.
Defrosting is performed for 10 minutes at approx. 35 (model SRK35:45) minutes.
k
'09•SRK-DB-087D
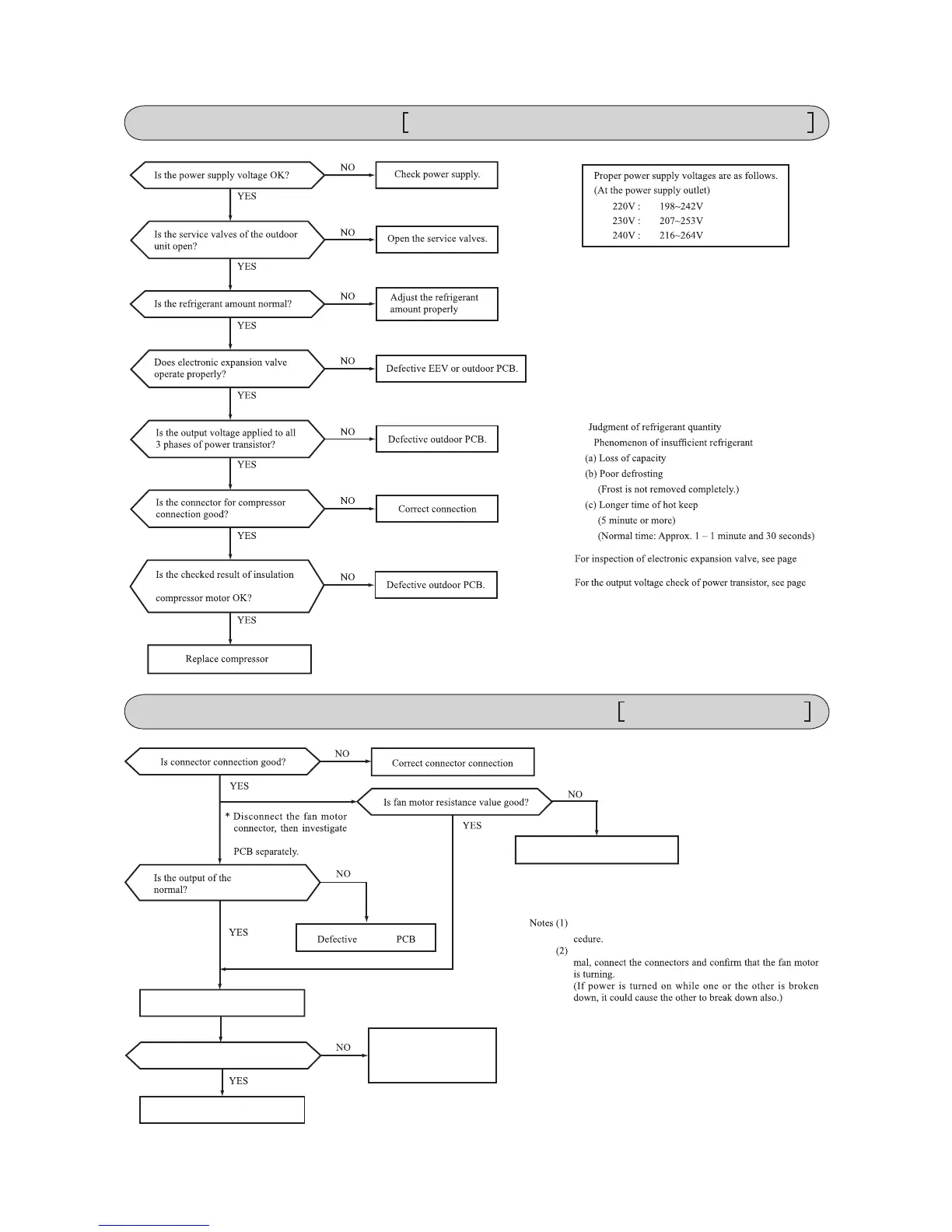
Trouble of outdoor unit
Insufficient refregerant amount, Faulty power transistor, Broken compressor wire
Service valve close, Defective EEV, Defective outdoor PCB
◆
(1)
(1)
(2)
(3)
Notes (1)
(2)
(3)
59
57
Outdoor fan motor error
Defective fan motor, connector poor
connection, defective outdoor PCB
See page 59 for the fan motor and outdoor PCB check pro-
After making sure the fan motor and outdoor PCB are nor-
Power supply reset
Is it normalized?
Malfunction by temporary noise
Replace fan motor. (If the
error persists after replacing
the fan motor, replace the
outdoor PCB.)
the fan motor and outdoor
ourdoor PCB
outdoor
Replace outdoor fan motor
AC
AC
AC
AC
AC
AC
resistance and coil wire resistance of
Check coil wire resistance, see page 52.

Related product manuals