EasyManua.ls Logo

Mitsubishi SRK35ZMP-S

Mitsubishi SRK35ZMP-S
64 pages
To Next Page IconTo Next Page
To Next Page IconTo Next Page
To Previous Page IconTo Previous Page
To Previous Page IconTo Previous Page
Loading...
-
53
-
'13 • SRK-T-140
'09•SRK-DB-087D
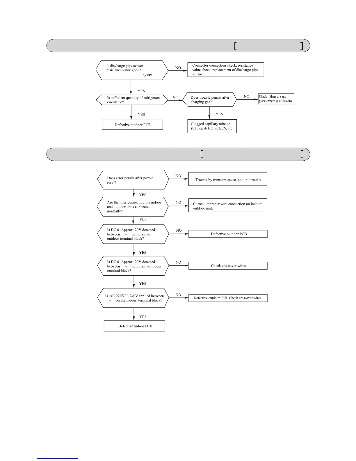
Over heat of compressor
Gas shortage, defective discharge
pipe sensor
Error of signal transmission
Wiring error including power cable, defective indoor/
outdoor PCB
51)

Related product manuals