EasyManua.ls Logo

Mitsubishi SRK35ZSX-W

Mitsubishi SRK35ZSX-W
158 pages
To Next Page IconTo Next Page
To Next Page IconTo Next Page
To Previous Page IconTo Previous Page
To Previous Page IconTo Previous Page
Loading...
'18 • SRK-T-234
-
93
-
'09•SRK-DB-087D
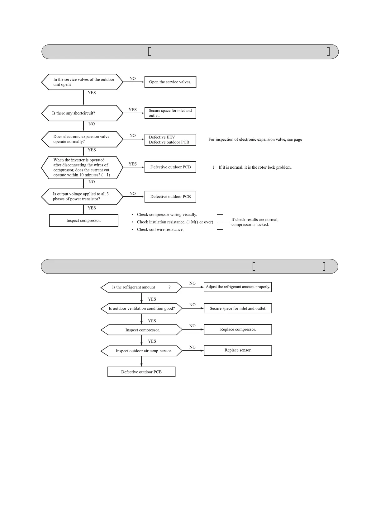
Current cut
Compressor lock, Compressor wiring short circuit, Compressor output is open phase,
Outdoor PCB is faulty, Service valve is closed, EEV is faulty, Compressor faulty.
Current safe stop
Overload operation, compressor
lock, overcharge
102.
SRC20-35 : 1.786Ω (U-V, V-W, U-W ) or more at 20ºC
SRC50, 60 : 1.452Ω (U-V, V-W, U-W ) or more at 20ºC
normal
.

Table of Contents

Related product manuals