EasyManua.ls Logo

Mitsubishi SRK35ZSX-W

Mitsubishi SRK35ZSX-W
158 pages
To Next Page IconTo Next Page
To Next Page IconTo Next Page
To Previous Page IconTo Previous Page
To Previous Page IconTo Previous Page
Loading...
'18 • SRK-T-234
-
94
-
'09•SRK-DB-087D
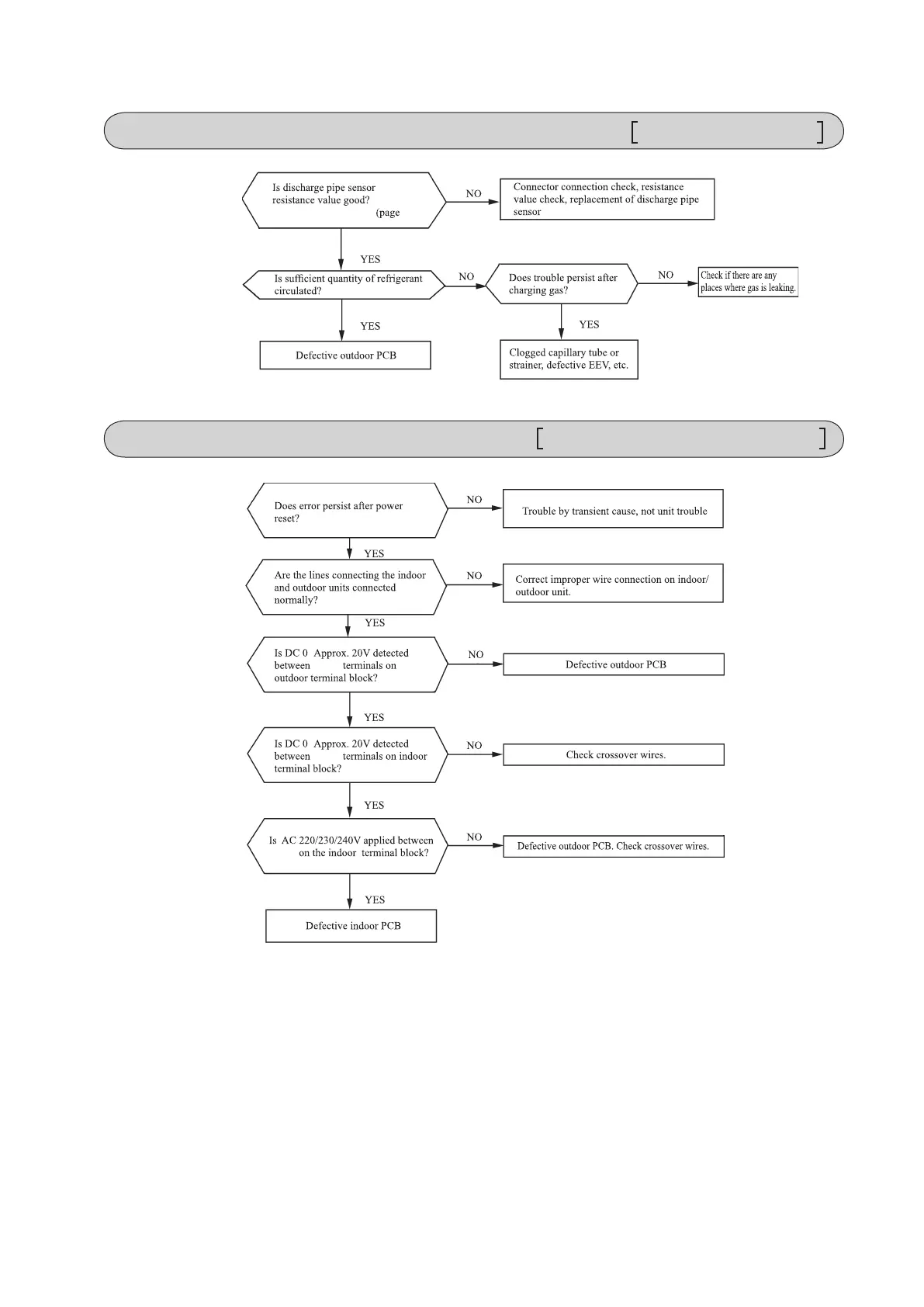
Over heat of compressor
Gas shortage, defective discharge
pipe sensor
Error of signal transmission
Wiring error including power cable, defective indoor/
outdoor PCB
-
-
-
-
②③
②③
①②
92)
-

Table of Contents

Related product manuals