EasyManua.ls Logo

Mitsubishi SRK35ZSX-W

Mitsubishi SRK35ZSX-W
158 pages
To Next Page IconTo Next Page
To Next Page IconTo Next Page
To Previous Page IconTo Previous Page
To Previous Page IconTo Previous Page
Loading...
'18 • SRK-T-234
-
95
-
'09•SRK-DB-087D
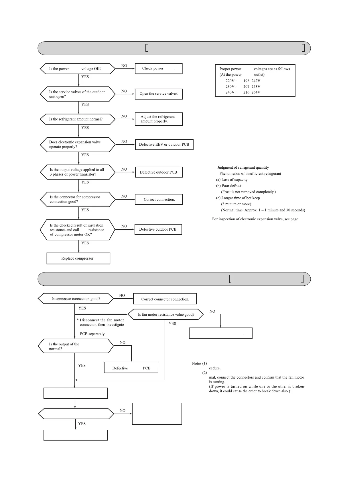
Trouble of outdoor unit
Insufficient refregerant amount, Faulty power transistor, Broken compressor wire
Service valve close, Defective EEV, Defective outdoor PCB
◆
(1)
(1)
(2)
wire
Notes (1)
102.
Outdoor fan motor error
Defective fan motor, connector poor
connection, defective outdoor PCB
See page 102 for the fan motor and outdoor PCB check pro-
After making sure the fan motor and outdoor PCB are nor-
Power source reset
Is it normalized?
Malfunction by temporary noise
Replace fan motor. (If the
error persists after replacing
the fan motor, replace the
outdoor PCB.)
the fan motor and outdoor
ourdoor PCB
outdoor
Replace outdoor fan motor
AC
AC
AC
AC
AC
AC
(2)
Check coil wire resistance, see page 93.
operation
source
source
source
source
-
-
-

Table of Contents

Related product manuals