EasyManua.ls Logo

Modena ES Series - Page 37

Modena ES Series
Print Icon
To Next Page IconTo Next Page
To Next Page IconTo Next Page
To Previous Page IconTo Previous Page
To Previous Page IconTo Previous Page
Loading...
English 34
Notes:
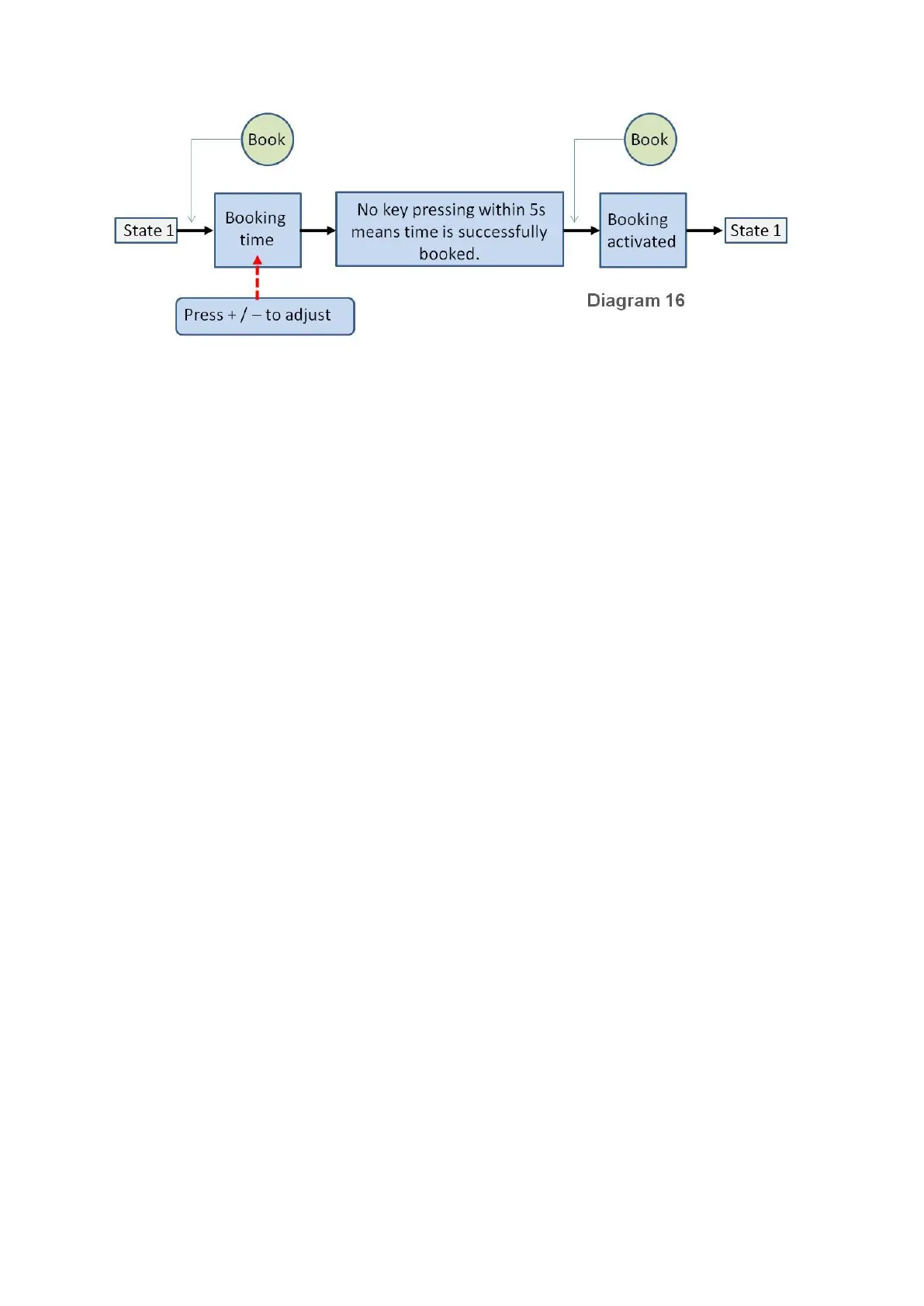
1) The delay booking can’t set the minutes of the booked time;
2) In the setting process of booked time, booked time shall flicker. In the flickering period:
No key is pressed within 5s, then confirm the booking state;
Long press “MODE” key for 3s to confirm the booking mode immediately;
3) The setting temperature could be adjusted under the booking state;
4) Booking for one time is valid repeatedly;
5) The booking indicator is always on during the entire booking process.
6) Upon the completion of booking set, system will preheat 50 minutes ahead (half container) or one
hour (whole container). For instance, if the user books water usage 6 h later, system will start
heating immediately after 5 h (whole container power) or (5 hours and 10 minutes) from the
current time. Booking heating will also be conducted at the same time of tomorrow (24 hours
later), and the like. This process is valid for long time.
7) The system enters into the heat preservation state when the booking heating reaches the setting
temperature, if the temperature decreases by 5
o
C, it will reenter into the heating state;
8) Power failure does not affect booking and this product has the clock memory function;
9) Pressing other keys is valid (except for “ON/OFF” key) in the booking heating process;
10) If the setting temperature is not reached within the booked heating time, heating will be prolonged
for 30 minutes and the system will enter into the holding state after 30 minutes. If the booked
heating is completed (reach the setting temperature), the system will directly enter into the heat
preservation state without quitting the booking mode (aiming to guarantee accurate memory of
booking during power failure).
Remarks:The system will exit booking in power off state or just after staring again. The power
source of clock module has automatic charging function. One time charging can maintain power
failure time for about 5 days. Booking time accuracy cannot be ensured, if exceeding that period.
4.2.9.2 Power failure memory function
The system possesses power failure memory function and could remember the working condition,
setting temperature and relevant information before outage. The system could return to the working
condition before outage automatically after charged with electricity again.
4.2.9.3 Anti-freezing protection function
When in non-heating state, if the water temperature in water heater is less than or equal to 6
o
C,
connect to the corresponding heating tube to conduct heating:
Heating tube P1 Heating tube P2
The water heater could stop heating when the temperature reaches 10
o
C (heating is not displayed,
i.e., hidden heating).

Related product manuals