EasyManua.ls Logo

Motorola CDM1250 - Page 363

Motorola CDM1250
686 pages
To Next Page IconTo Next Page
To Next Page IconTo Next Page
To Previous Page IconTo Previous Page
To Previous Page IconTo Previous Page
Loading...
Low Band Range 1 (29.7–36 MHz) PCBs, Schematics, and Parts Lists Section 7: 4-11
6881091C63-F
2.5 - 11 VDC
8.2VDC (R)
-2.2VDC (R)
2.4VDC (R)
0VDC (R)
4.7VDC (T)
8.5VDC (R)
0VDC (T)
+14 dBm (R)
4.8VDC (R)
0.5VDC (R)
0.7VDC (R)
3.4VDC (R)
-1.9VDC (T)
2.4VDC (T)
4.3VDC (T)
3.5VDC (T)
0.7VDC (T)
3.7VDC (T)
4VDC (R)
8.2VDC (T)
0.5VDC (T)
+3 dBm (T)
C1318
.01uF
.01uF
C1312
C1313
2
4
1
3
.01uF
U1377
R1326
C1341
56pF
C1333
56
10K
56pF
R1311
1.2K
R1313
2
3
1
Q1305
4.7pF
CR1314
L1316
33uH
C1335
L1322
33uH
D
S
PRE_IN
TXINJ_VCO_1
Q1306
PRE_IN_VCO_1
R1341
100
.01uF
C1339
RXIN
J
TRB_VCO_1
6
4
8
C1351
.01uF
CR1302
1
5
2
7
3
22
R1336
.01uF
C1347
Q1308
C1342
56pF
C1356
C1360
FN0:NP
3.9pF
FN0:NP
3.9pF
L1302
FN0:NP
3.9pF
C1361
L1313
491nH
RXINJ_VCO_1
491nH
R1335
820
R1307
56
L1303
27uH
C1316
3.3pF
C1315
.01uF
C1311
51pF
C1337
.01uF
FN0:NP
C1314
51pF
3
6
4
8
.01uF
C1305
CR1310
1
5
2
7
L1307
27uH
L1317
33uH
9V3_VCO_1
L1306
27uH
FN0:NP
C1362
4.7pF
VCTRL_VCO_1
C1323
13pF
C1336
0.1uF
Q1307
C1320
.01uF
R1328
470
C1306
16pF
L1310
390nH
47pF
R1346
100
100
C1307
C1304
R1342
FN0:NP
.01uF
C1344
.01uF
10
R1319
R1343
150
V
CTRL
9V3
470
R1318
FN0:NP
3.9pF
C1354
C1345
0.1uF
C1338
.01uF
SH1301
SHIELD
FN0:NP
L1311
SH1302
SHIELD
27uH
100
R1345
D
S
R1327
56
Q1303
R1309
470
470
R1320
FN0:NP
4.7pF
C1309
C1346
.01uF
.01uF
C1319
R1314
330
VSF_VCO_1
Q1304
3.3K
R1334
C1334
56pF
U1378
2
4
1
3
L1305
27uH
R1340
1K
56
R1308
R1312
1.2K
C1308
4.7pF
.01uF
C1340
TRB
3.9pF
C1348
1.2K
R1331
R1306
0
R1315
3.3K
TXINJ
22
75
R1317
75
R1339
3.9pF
R1337
680
C1321
820nH
R1316
150
L1304
L1314
33uH
R1347
10K
R1330
1K
R1344
120
R1338
.01uF
C1350
15pF
C1352
270nH
CR1306
2
3
1
L1321
L1324
33uH
1.2uH
L1315
R1332
1.2K
VSF
L1318
33uH
4.7K
4.7K
4.7K
47K
47K
10K
47K
47K
10K
C1343
R1376
R1333
3.3pF
0.1uF
C1317
330
C1349
R1325
0.1uF
FN0:NP
0
.01uF
C1325
L1309
27uH
C1326
.01uF
TX_8.5V
TX_8.5V
FL0830686O
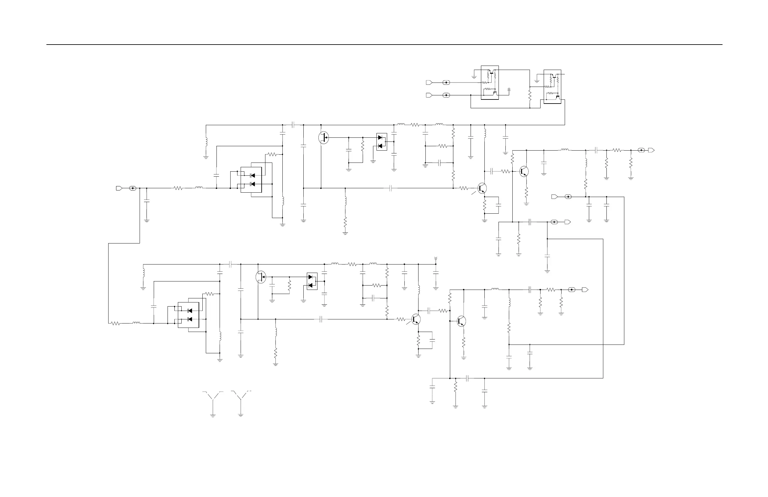
Low Band Range 1 (29.7–36 MHz) Voltage Controlled Oscillator

Table of Contents

Other manuals for Motorola CDM1250

Related product manuals