EasyManua.ls Logo

Motorola GP280 - Page 100

Motorola GP280
108 pages
To Next Page IconTo Next Page
To Next Page IconTo Next Page
To Previous Page IconTo Previous Page
To Previous Page IconTo Previous Page
Loading...
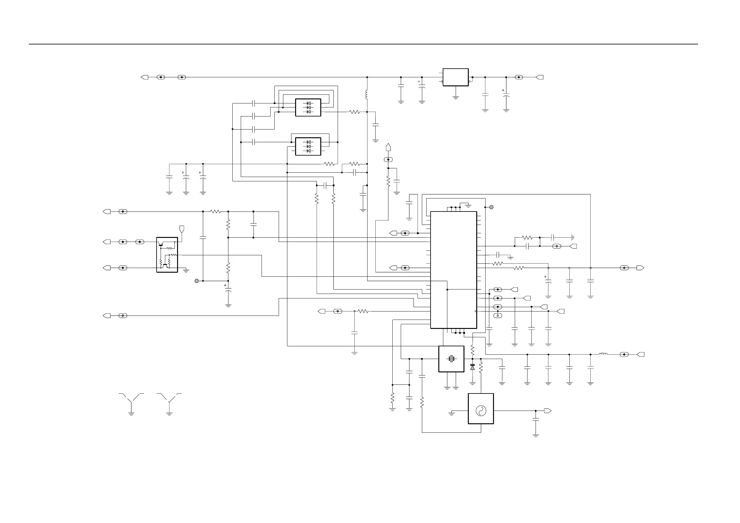
4-66 VHF PCB 8486473Z04 / Schematics
TRB
SH3702
SHIELD
SHIELD
1
SH3701
SHIELD
SHIELD
1
VCO_MOD
R5
T5
VCTRL
VCO_MOD_1_FN
VCTRL_1_FN
T5_1_FN
R5_1_FN R5_2_FN
5V
4
1
3
Q3721
2
UMC5N
47K
47K
10K
47K
4.7uF
C3714
4.7uF
C3706C3705
0.1uF
5V
5V_1_FN
5V_2_FN
(SOURCE)
R3722
1K
0.1uF
C3721
470
R3721
100
R3723
C3722
0.1uF
C3724
TP3701
1
1uF
C3704
.01uF
.01uF
C3702
C3701
.01uF
.01uF
C3703
4
1
K1
2
K2
3
K3
D3701
A1
6
A2
5
A3
K2
2
K3
3
D3702
A1
6
A2
5
A3
4
K1
1
R3702
0
NU
C3709
0.1uF
R3704
150
C3707
22pF
33K
R3705
0.1uF
C3708
R3703
150
BIAS_ADJ
100
R3701
470pF
C3715
C3711
10uF
L3701
390nH
BIAS_ADJ_1_FN
2.2uF
C3710
2.2uF
C3713
6
ERR
1
GND
5
IN
2
NR
4
OUT
3
SD
U3711
mgc_comps
SWB_PLUS_1_FN
C3712
0.1uF
SWB+
C3746
220pF
C3725
0.1uF
NU
LOCK_1_FN
R3726
47K
NU
LOCK
16_8MHz_1_FN
100
R3741
C3741
NU
56pF
16.8MHz
.01uF
NU
C3735
100
R3763
NU
R3762
NU
2.2K
56pF
C3761
330pF
C3762
100K
R3727
C3726
8.2pF
100pF
C3727
PRESC_1_FN
2.2uF
C3755
MODIN_1_FN
DATA_1_FN
CSX_1_FN
R3752
330K
C3753
4.7uF
200K
R3751
DATA
MODIN
C3752
1000pF
CSX
CLK_1_FN
220pF
C3744
C3742
220pF
C3745
220pF
C3743
220pF
CLK
5V
.01uF
C3732
.01uF
C3731
R3760
0
0
NU
1.6pF
C3763
C3751
0.1uF
NU
4
VCC
1
VCNTL
2
GND
3
OUT
NU
OSC_16.8MHZ
16.8MHz
VSF
VSF_1_FN
PRESC
0.1uF
C3754
Vdda
Vdda_1_FN
L3731
2.2uH
C3734
.01uF
C3733
2.2uF
47K
R3761
D3761
GND
1
GND1
4
OUT
3
IN
6
16.8MHz
44
33
6
22
1
TP3702
18
27
26
17
29
31
32
40
39
42
24
38
15
14
12
11
28
37
41
19
45
43
4
3
46
48
1
2
25
16
TRB_1_FN
21
35
30
10
9
8
7
23
47
13
34
5
36
20
mgc_comps
U3701
WARP
TEST2
REFSEL
SFBASE
SFCAP
SFOUT
TEST1
NC1
NC2
NC3
PD_GND
PREIN
PRE_GND
DGND
IADAPT
INDMULT
IOUT
LOCK CCOMP
ADAPTSW
AGND
VMULT1
VMULT2
VMULT3
VMULT4
MODOUT
FREFOUT
AUX4
AUX1
AUX2
AUX3
VBPASS
PVREF
SFIN
MODIN
BIAS1
BIAS2
CEX
CLK
DATA
VRO
XTAL1
XTAL2
VCP
PRE_VDD
PD_VDD
DVDD
AVDD
ZMY0130483-A
VHF (136-174 MHz) Synthesizer

Table of Contents

Other manuals for Motorola GP280

Related product manuals