EasyManua.ls Logo

Motorola GP280

Motorola GP280
108 pages
To Next Page IconTo Next Page
To Next Page IconTo Next Page
To Previous Page IconTo Previous Page
To Previous Page IconTo Previous Page
Loading...
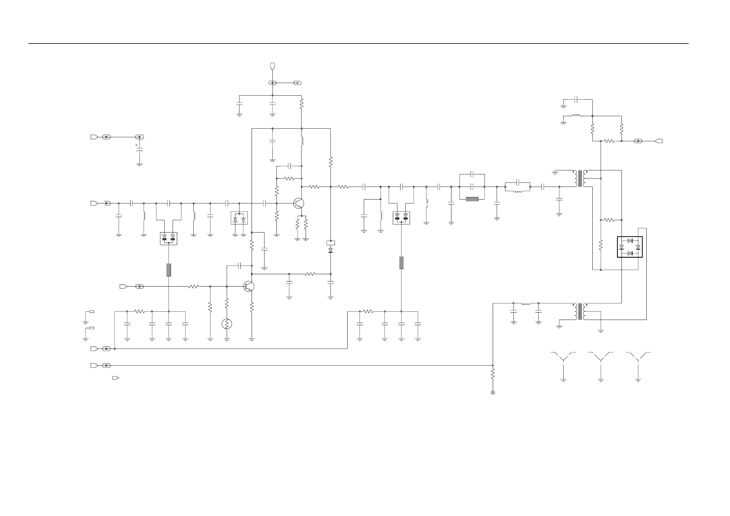
4-40 VHF PCB 8486062B16 / Schematics
VHF (136-174 MHz) Receiver Front End
UNSWB_PLUS_1_RX
UNSWB+
10uF
C3336
UNSWB_PLUS_2_RX
R5
C3337
.022uF
C3309
0.1uF
R5_2_FE
470
R3316
R5_3_FE
RX_IN
RX_IN_1_FE
L3301
12nH
C3302
150pF
C3301
5.6pF
L3303
12nH
C3303
15pF
D3301
150pF
C3304
R3307
33K
C3305
2.2pF
NU
CR3303
R3308
1.5K
22
R3313
330pF
C3308
10K
R3310
L3304
470nH
C3307
100pF
0.1uF
C3306
R3315
330
Q3302
C3338
470pF
R3312
3310
R3311
R3309
5.6K
SMBV1032
CR3302
12nH
L3305
150pF
C3311
C3310
1pF
NU
10
R3314
6.8pF
NU
C3314
D3302
150pF
C3313
10pF
12nH
C3315
L3306
C3312
16pF
C3316
3.3pF
Stripline
C3319
2.7pF
NU
C3318
.022uF
C3339
10pF
10pF
L3308
10nH
39pF
C3317
4
6
3
1
2
T3301
82pF
C3320
18
R3323
IF_1_FE
150nH
150
L3309
R3321
R3322
220
IF
R3319
1K
NU
1
CR3301
2
34
R3320
1K
NU
RF BALUN
XFMR
C3329
330pF
C3331
100pF
C3330
100pF
C3332
39pF
100K
R3317
DACRx_1_FE
M301
M300
RX_INJ_1_FE
DACRx
RX_INJ
C3321
330pF 100pF
C3322 C3323
100pF
33pF
C3324
R3303
100K
Stripline
NU
33K
R3301
RT3301
NU
33.0K
R3305
68K
C3326
0.1uF
NU
R3304
100K
Q3301
220
R3324
R3306
2.2K
C3325
1000pF
330pF
C3327
IF BALUN
4
6
T3302
XFMR
20pF
C3334
22pF
C3335
33nH
L3312
470
R3318
TP3301
1
SHIELD
SH3303SH3302
SHIELD
SH3301
SHIELD
111
3
1
2
Stripline
RSSI
DUMMY
ZMY0130456-A

Table of Contents

Other manuals for Motorola GP280

Related product manuals